孩子不是忽然間什麼都會
學會騎自行車對學齡兒童的成長過程中是一件非常重要事情,除了手腳協調性運用,從不會到會的過程,對每一個小朋友來說都是很深刻體驗。
爸爸媽媽還記得怎麼學會騎腳踏車? 也許已經很久遠不記得了,但其實學會騎車過程就是一種面對挫折、跌倒、失敗的過程,只要不放棄就可以學會!
捷安特學習發展中心,參考英國國家自行車訓練標準,重新設計提供一套漸進式學習成果的行為能力標準。(備註介紹:英國國家自行車訓練標準,涵蓋說明騎行需具備的勝任能力與指令定義,包括騎行技巧、及對於騎行安全與交通責任等了解,讓每個人有能力進行任何騎行活動與未來挑戰體驗)
2020年,鄭重推薦四項「兒童騎行核心培訓計畫」:
單車超人營、騎行認證訓練Level1、騎行認證訓練Level2、騎行認證訓練Level3
長期目標:
1. 兒童對於自行車的知識、技巧、與了解道路使用的安全性與責任。
2. 提供兒童在未來有自信心地進行各種騎行活動與挑戰。
3. 無論幾歲均可透過自行車,保持運動習慣,促進各階段成長的健康狀態。


誰來上課呢? 不會騎車的小朋友
參加年齡 : 6-9歲 (大班至小三)
精緻小班 : 6-10人 (至少6人開課)
開課日期 : 11/15 (週日)
上課時間 : 09:00-16:00
學員務必自備 : 車款 12-20吋 、安全帽
護具建議自備 : 護膝、護肘、手套 (在安全考量下,家長自備防護器具)
上課地點 : 台中捷安特學發中心教室 (台中市西屯區河南路二段117號)
騎車地點 : 台中中央公園 (安全空地)
課程費用 :2,000元 (匯款相關費用由報名者自付)
學費包括保險、教具耗材、中餐、飲料茶點、捷安特學發中心結業證書
贈品項目:兒童水壺、單超營短T、神秘紀念品
準備首次騎行活動,學會騎車的安全穿戴與踩踏技巧
課程特色
1.人身配件穿戴
2.騎行前的暖身
3.單車牽行技巧
4.單車滑行技巧
5.單車踩踏技巧
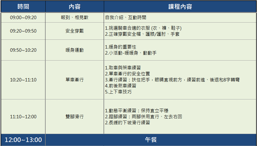
課程內容

(當日主辦單位視學員之情況有更改課表內容之權利)
課程特色:結構化/ 系統化設計
每個教學內容都被結構化設計,清楚讓小朋友學習行為充分展現 : 「我了解」、「我可以」
舉例一個單元說明 : 如, 踩踏練習

退費機制
活動日前7~10日通知,退費八成
活動日前2~6日內通知,退費五成
活動日前1天通知,或當日未到,或中途缺課者,不予退費
如遇天災或不可抗拒之事件,課程日期會順延舉行,另擇公告
主辦單位保有營隊之最終修改、變更活動,及取消本活動之權利,若有相關異動將即時於活動官方網站公告。




