只有網站不算做電商?做生意前該先建立的行銷金三角!
中小企業資源少,如何找出最適合自己的電商行銷工具?
如果不想燒錢,品牌如何在電商競爭中求生壯大?
當一支麥克風也能賣數千萬,許多地方小企業僅靠一個網站就能達到上億營業額,你對於電商行銷,是否還停留在「拍賣網站」的想像?
談到電商行銷的經營,若你是中小企業,該思考如何在電商行銷的過程當中,逐漸的將品牌植入消費者的心中。多數的人或許都會認為,品牌建立需要相當長的時間,以及驚人的行銷預算,但其實這只是因為大家常以精品或是名牌的角度來看待,才會產生這樣的盲點。
品牌電商的產生,並非自己說了算,而是取決於消費者認知。但究竟在推動過程中,應該如何優化電商行銷的流程,並拋開錯誤的成見,提高消費者對品牌的黏度?
本次課程,行銷武士許小嚕,將從數位生意的本質談起,帶大家建立自己的行銷金三角,並由中小企業的角度切入,找出正確的商業模式與行銷工具,進而為品牌累積聲量,在微利求生中走出創造千萬業績的品牌之道。
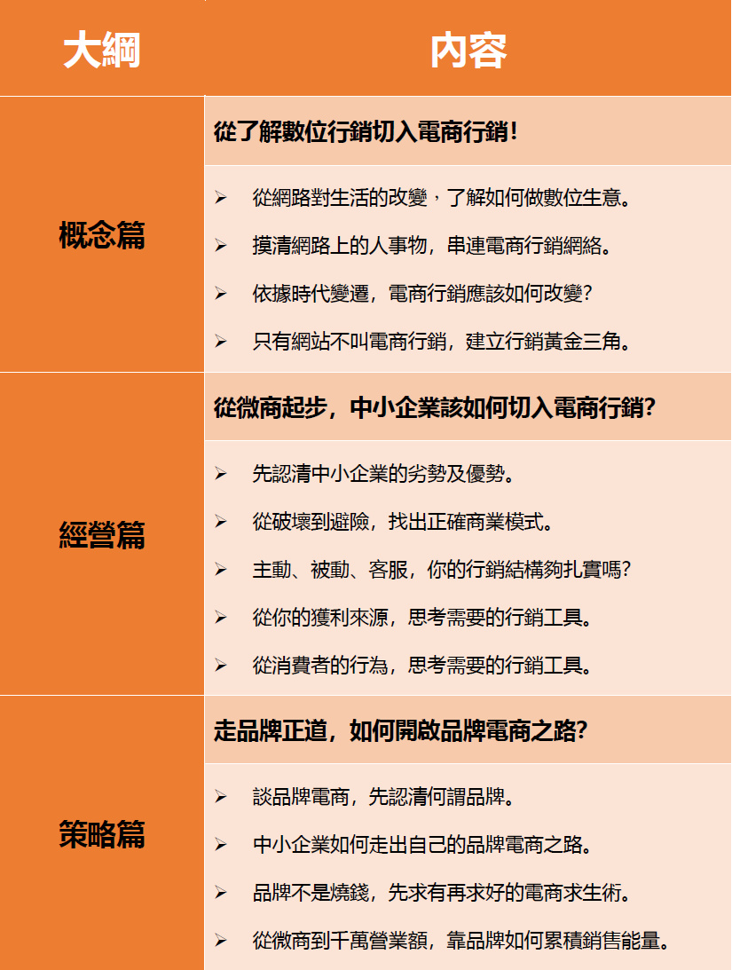
|課程大綱

|課前預習
《銀河數位行銷學》電商行銷如何從銷售走向品牌電商,關鍵非高度而是黏度
《銀河數位行銷學》電商行銷很難懂?從傳統行銷思維轉換數位生意經
|適合對象

|預期效益

|課程實況
|講師簡介
許小嚕,七年級前段班,工科生、簽約作家、廣告設計人、行銷人,現為全職社群、數位行銷接案工作者。
因為比別人晚出社會,時時要求自己加速前進。人生至今經歷4種不同身分,兼具理性以及感性,生涯跨足公司端行銷、廣告設計公司資深文案,習慣以熟悉的文字轉換腦袋的邏輯思考,至今接觸50家以上企業,操作過數百件專案,擁有多檔知名作品及豐富講課經歷:
平時熱愛鑽研哲學書籍,透過哲學思考,轉換為工作所需要的行銷思維,近期作品《行銷道:全網行銷規劃,於籌備及建置階段做什麼?》在網路上爆紅,轉載超過1,000次以上。
|活動資訊
- 活動時間:2018/6/03(日)09:30~16:30(9:15開放入場)
- 活動地點:高雄市前鎮區一心二路33號11樓A2(台槓創新HUB)
- 主辦單位:創業台槓 Startup Talk
- 報名費用:詳見底下票券資訊,費用含講義、午餐及簡單茶點。5/28(一)前報名享早鳥優惠價
- 報名方式:於活動通網站 本活動網頁線上報名並直接線上完成繳費(本活動接受信用卡、LINE Pay、全家FamiPort、代碼繳費、虛擬帳號付款)
- 活動洽詢:
|交通資訊
- 位置:高雄市前鎮區一心二路33號11樓A2。(台槓創新HUB)

|關於台槓私塾
創業台槓的新課程系列品牌,特邀請實務經驗豐富的講師來南部分享開課,進行顧問式的互動教學,期待逐步建構完整的商戰課程體系,為南部產業培養全方位的新世代人才庫。
|台槓近期活動
6/9(六)【台槓私塾】人性行銷╳工具教戰!FB粉絲專頁行銷術
了解更多:https://www.accupass.com/go/stclass77
6/9(六)【台槓導讀會】鉤癮新商機!4大步驟,讓消費者對你難以自拔
了解更多:https://www.accupass.com/go/stread03
6/10(日)【台槓私塾】電子商務網站優化教戰班
了解更多:https://www.accupass.com/go/stclass82
6/11、25(一)【台槓私塾】網路行銷策略管理規劃實戰工作坊
了解更多:https://www.accupass.com/go/stclass62
6/23(六)【台槓私塾】網站行銷、PM必學!SEO策略應用班
了解更多:https://www.accupass.com/go/stclass83
6/24(日)【台槓私塾】【台南】行銷新手變品牌高手!內容策略規劃實作班
了解更多:https://www.accupass.com/go/stclass66
6/30(日)【台槓私塾】手機也能拍出好照片!手機攝影實拍班
了解更多:https://www.accupass.com/go/stclass84
|注意事項
- 本活動將使用活動通電子票券系統進行報到作業,使用方式請詳見活動通網站說明。
- 若報名繳費後因故無法參加,本活動委託活動通代為處理退票退款事宜,依活動通退票退款規則辦理。
- 提供三聯式發票,若需三聯式發票請於報名時填寫統編抬頭。
- 報名後,請於兩日內完成線上繳費,謝謝。











