線上活動
此為線上活動,不受地點限制,輕鬆享受活動樂趣!
本活動使用S直播Zoom工具
此活動為線上活動,購票後可於票券頁進入直播連結
本活動使用S直播Zoom工具
此為線上活動,不受地點限制,輕鬆享受活動樂趣!
本活動使用S直播Zoom工具
此為線上活動,不受地點限制,輕鬆享受活動樂趣!
本活動使用S直播Zoom工具
S學院Sustainnovation Academy
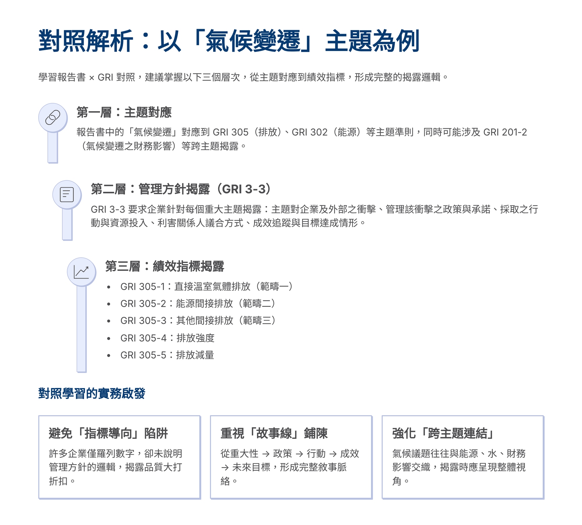
4月28日(二)20:00 S學院ESG線上說明會分享主題 : 台積電永續報告書解析:GRI主題準則對照與實務應用
2026.04.28 (Tue) 20:00 - 22:00 (GMT+8)

