▍活動資訊
台中場
📝時間:1/6 (二) 14:00~16:30,13:00 開放入場
📝地點:台中李方艾美酒店22F絢麗廳(台中市中區建國路111號)
台北場
📝時間:1/7 (三) 19:00~21:20,18:00 開放入場
📝地點:台北國際會議中心TICC 201會議室(台北市信義區信義路五段1號)
高雄場
📝時間:1/8 (四) 14:00~16:30,13:00 開放入場
📝地點:高雄承億酒店萊特薇庭11F 晨星廳(高雄市前鎮區林森四路189號)
▍活動議程
台北場

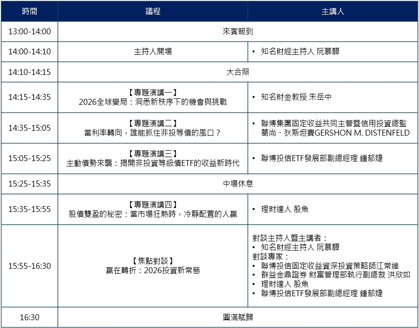
台中場、高雄場

📌本次活動包含台北、台中、高雄三場次,報名時請注意您的報名地點及活動時間
📌主辦單位保留變更議程、講者權利
📌此次論壇為正式場合,敬請穿著正式服裝出席,主辦單位保有婉拒來賓入場之權利。
📌主辦單位將並於活動前三日以E-mail或手機簡訊寄發報到序號,活動當天需憑報到序號入場,敬請正確填寫聯絡資訊與手機,現場座位有限,敬請準時入座,遲到來賓不保證入席權益,主辦單位保有婉拒來賓入場之權利。
📌活動聯絡人:今周刊服務專線
02-25816196 #636 黃先生 (galahuang@btnet.com.tw) (周一至周五 09:30-17:00)








