2014年,音樂劇《梁祝的繼承者們》在臺北完成創作,在香港首演,之後在各地舞台演出54場。當2024年作為《梁祝的繼承者們》問世的十週年,創作團隊非常林奕華提出「梁祝的一年」年度計畫,用一整年的時間,不僅創作續作《A.I.時代與梁祝的繼承者們》,更期望用這一個作品,及這個作品中的核心精神—「尋找同學」,以融合講座、工作坊、讀演劇等方式,連結更多劇場裡外的「同學」。
於是,《梁祝的繼承者們》中的祝英台(路嘉欣飾)、梁山伯(王宏元和黃人傑分飾) ,便來到了另一個星球、另一段時空,以另外的身份在尼克.佩恩(Nick Payne)2012年的劇作《我在那時錯過了你》(Constellations)中再續前緣。非常林奕華以《我在那時錯過了你》(Constellations)為工作坊的文本,不僅因為它已成膾炙人口的「新現代愛情經典」,更重要的是,它探討了什麼是人與人之間的性格距離與成長時差。
這齣「戲中戲」將在「台中台」二度進行創作,舞台在工作坊中,就如廚房之於廚師和食客, 創作過程中意念如何誕生則遠比成果來的重要 。有興趣來參與的都是「同學」,歡迎大家前來與一位導演和三位演員,一同踏上3月13日至3月16日四天的旅程。
活動資訊
地點:凸凸廳
【讀演╳概念呈現】
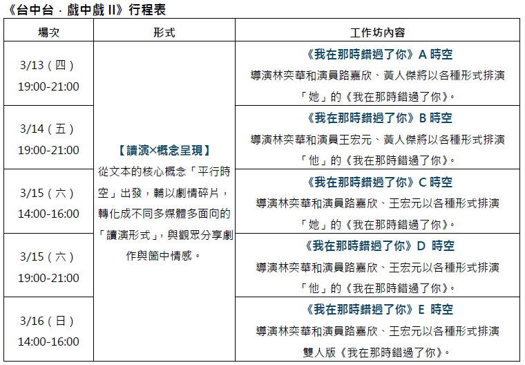
3/13(四)19:00-21:00
3/14(五)19:00-21:00
3/15(六)14:00-16:00、19:00-21:00
3/16(日)14:00-16:00
★如線上報名額滿,現場開放觀眾登記候補,實際入場情形請依現場工作人員指示。
★活動期間,全程不開放觀眾拍照及錄影。

主辦暨製作單位:非常林奕華
協辦單位:臺中國家歌劇院
導演|林奕華
演員|路嘉欣、王宏元、黃人傑
戲劇構作|徐硯美
影像創作|何定偉
導演助理|羅熙彥
創作統籌|洪婉禎
舞監|劉崴瑒
舞監助理|陸怡安
監製|黎肇輝
副監製|嚴壽山
注意事項
- 活動期間,全程不開放觀眾攝錄影。
- 每場次活動開始前15分鐘開放入場,候補觀眾請依現場工作人員指示入場。
- 本活動將進行現場攝、錄影,參與本活動即同意授權主辦暨製作單位將相關影音資料作為後續使用。
- 臺中國家歌劇院基於活動服務必要,蒐集本報名系統內參加者之個人基本資料,包含姓名、E-mail、電話等資料,以作為活動確認、憑證、通知及臺中國家歌劇院訊息宣傳使用,如有依個人資料保護法請求查閱、製給複製本、補充或更正資料、請求停止蒐集、處理利用或刪除之必要,請主動聯絡臺中國家歌劇院。
- 臺中國家歌劇院保留活動異動之權利,若有未盡事宜得隨時修正公佈之。





