
|課程簡介|
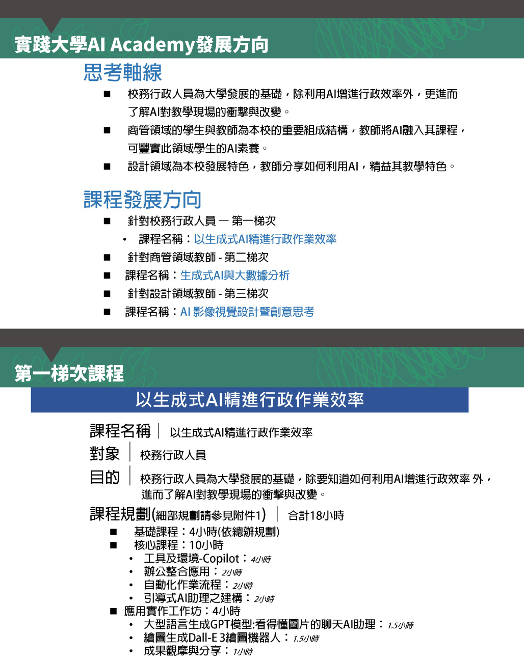
實踐大學AI Academy 依於教育部素養導向高教學習創新計畫Xplorer Academy開設三梯次課程,旨在行政效率之精進及教學現場可行的課程規劃,使校務行政人員及教師具備AI基礎素養,在面對AI對校務行政、商管領域及設計領域的「教」與「學」的衝擊,能化衝擊為優勢,共建AI智慧校園。
|課程目標|
一、校務行政人員:提升行政效率,理解AI對教學現場的影響。
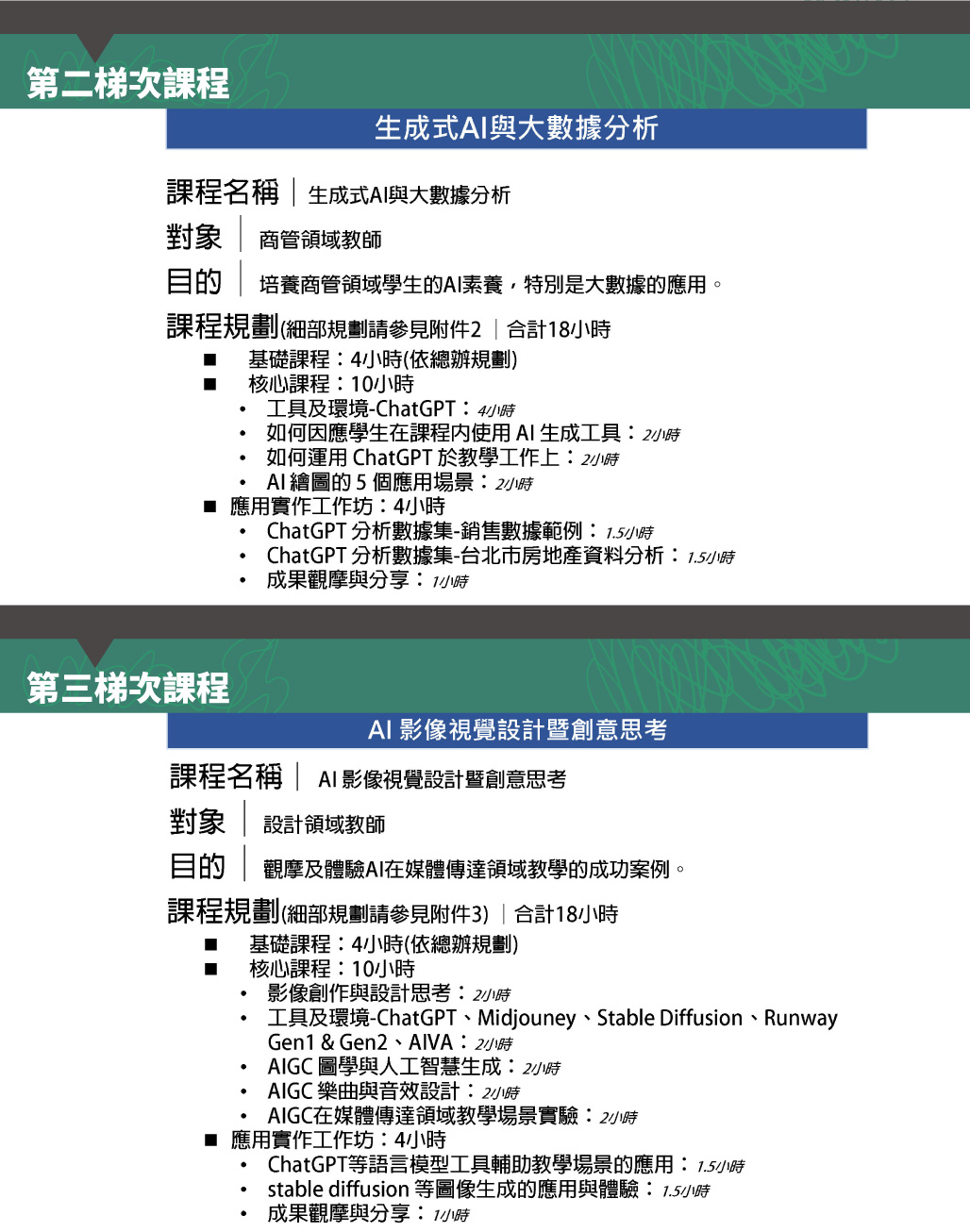
二、商管領域教師:讓教師將AI融入課程,增強商管學生的AI素養。
三、設計領域教師:教師分享如何利用AI發展設計領域的教學特色。
|課程大綱|
一、基礎課程(共計4小時)
• 生成式AI的基礎知識、技術原理、應用範圍及教育中的潛在影響
• AI在教育實務場景中的應用和未來發展
• AI導入的教學實例與學生經驗回饋
二、核心課程(共計10小時)
• 工具及環境-Copilot(3小時)
• 辦公整合應用(3小時)
• 自動化作業流程(4小時)
三、應用課程(共計4小時)
• 專題製作及成果觀摩與分享(4小時)
|結業條件|
一、準時出席課程
二、完成規定的研習時數與作業要求
三、完成課程問卷
四、提交專題並參與同儕互評
五、進行經驗分享
|班主任|
李孟晃(實踐大學 教務長)
|講師|
羅健銘(實踐大學 資訊管理學系副教授/圖資長)
黃文莉(實踐大學 風險管理與保險學系副教授/資訊服務組組長)
馬文娜(實踐大學 國際經營與貿易學系副教授)
|招募對象|
校務行政人員。
|報名方式|
請聯繫實踐大學素養計畫辦公室AI Academy,詳細聯絡資訊如下:
地址:臺北市中山區大直街70號實踐大學圖資大樓2樓資訊服務組
電話:02-25381111 ext. 1812, 1821
電子郵件:xplorer@g2.usc.edu.tw
網站:https://xplorer.usc.edu.tw
|報名時間|
即日起 - 2024.10.18(或額滿截止)。
|課程時間|
2024.11.01(12:00-17:00)、 2024.11.08(12:00-17:00)、2024.11.15(13:00-17:00)



※主辦單位有權保留調整專班課程內容與講師之權利。



