創業簡報演練的聲音連結訓練課
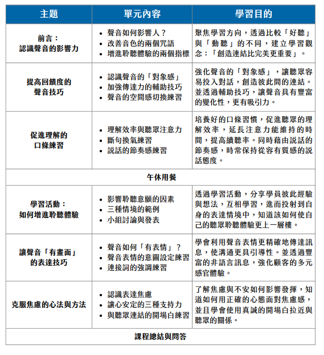
本工作坊旨在提升的聲音表達技巧,以增強簡報時的影響力。在新創企業進行商業計畫書向投資人報告及創業點子簡報時,聲音扮演著至關重要的角色。首先,聲音的質量直接影響投資人的第一印象。一個清晰、穩定且充滿自信的聲音能夠建立專業形象,提升說服力。其次,聲音的抑揚頓挫和語調變化能夠吸引聽眾注意,增強簡報的感染力。適當的聲音強調和停頓有助於突出關鍵訊息,使投資人更容易抓住重點。聲音的表情和情感表達也是關鍵。如何創造有連結的聲音表達演說.透過充滿熱情和真誠的聲音能夠傳達創業者對項目的熱愛和信心,激發投資人的共鳴和興趣。工作坊的課程將介紹聲音對聽眾的影響,並探討改善音色與增進聆聽體驗的方法。參與者將學習如何運用聲音技巧增加回饋度,並通過空間感切換練習強化聲音的「對象感」。此外,課程將涵蓋口條訓練,提升理解效率和注意力維持。學習活動環節將促進小組討論與分享,幫助參與者提升實際應用能力。最後,課程將教授克服焦慮的方法,使參與者能以自信和從容的態度進行表達。
時間: 2024/08/25(日) 10:00~17:00
- 地點: 聯新創新教育中心
- 形式: 分組工作坊 42 人為上限
- 報到時間:09:30~10:00
- 上課時間:10:00~17:00

主辦單位: 聯新數位健康加速器 (聯新醫院管理顧問股份有限公司)
協辦單位:聯新國際醫院
指導單位:經濟部中小及新創企業署
講師: 羅鈞鴻/ 小虎老師
小虎老師以聲音為核心,溝通為橋樑,從自己出發,溫和誠摯地與學生一起向內探索、共創能啟發人心的體驗,並始終如一的支持學生走向下一個版本的自己。





