為持續協助中小企業因應產業趨勢並提升整體產業競爭力,113年度知識學苑以「AI 培育.共築永續」為主題,鼓勵北市中小企業踴躍報名「AI應用培育」及「永續人才培育」課程。AI課程將開設3梯次不同應用主題,包括「ChatGPT提升工作流程」、「打造AI行銷助手」及「ChatGPT整合客服智能服務」,協助中小企業將AI工具結合或導入企業平台,進而優化企業營運指標。
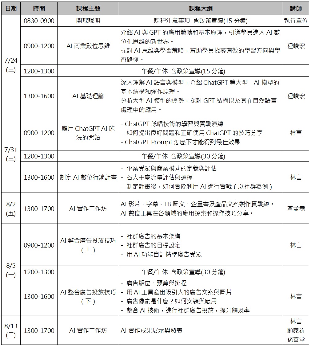
● 課程大綱 ●

● 課程時間 ●
授課日期:7/24(三)、7/31(三)、8/2(五)、8/5(一)、8/13(二)
共26小時
● 授課地點 ●
7/24(三)、7/31(三)、8/2(五)、8/5(一)→ 台灣文創松江1館751教室
8/13(二) → 集思北科大會議中心西特廳(億光大樓)
● 講師簡介 ●
康耐德股份有限公司 執行長 程峻宏 講師
譯智教育訓練中心(譯智有限公司)行銷總監 林言 講師
寶渥股份有限公司 副總經理 黃孟堯 講師
三杯啦股份有限公司 創辦人 顧家祈 講師
社團法人台灣跨領域人才培訓發展協會 孫善堂 講師
● 課程照片 ●

● 課程適合對象 ●
1.公司設立於臺北市之中小企業及從業人員
備註:符合中小企業認定標準第二條規定之公司、商業或有限合夥,或符合商業登記法第五條得免辦理商業登記之小規模商業者,應設籍本市且具有稅籍登記)
● 報名流程 ●
1.填寫線上初步報名表(可直接點擊)並提交指定資料
*指定資料:在職證明(或員工證、勞健保投保明細、公司登記資料等證明文件擇一) *
2. 等候『報名確認函』
3. 填寫『數位檢測』及提交指定資料
*指定資料:課程切結書(電子+紙本)*
4. 填寫完畢後送出審核,等候『審核結果函』
提醒:
1.活動通報名票券下單後並非錄取,須填寫線上初步報名表並提交指定資料後,等待報名確認信件並填寫數位檢測及提交指定資料後,等待審核結果函。
2.以臺北市之中小企業、從業人員為優先錄取資格
● 聯繫窗口 ●
米菲多媒體
聯絡信箱:miflytaipei@gmail.com
*有任何疑問或需求,歡迎與我們聯繫!*









