2024中華奧會第2屆小小運動會為向下紮根推廣全民體育運動風氣,藉由呈現奧運會儀式精神,
以及多樣運動項目包括田徑、跆拳道、羽球、體操、足球、射擊、射箭、拳擊、舉重、擊劍、
籃球、霹靂舞...等,以趣味設置與參與內容,吸引幼兒與家長族群參與,藉此傳遞奧林匹克格言
「更高、更快、更強、更團結」的運動價值給全民與社會,促進全民從小養成運動習慣,
並從活動中感受運動樂趣,提升我國社會未來之持續並穩定運動的人口。
一、 活動名稱 : 奧林匹克日系列活動-2024年中華奧會第2屆小小英雄運動會
二、 指導單位 : 教育部體育署 、 臺北市議會
三、 主辦單位 : 中華奧林匹克委員會
四、 共同主辦單位 : 臺北市政府體育局
五、 承辦單位 : 中華奧林匹克委員會全民運動委員會
六、 活動日期 : 2024年5月11日(六)至5月12日(日)
七、 活動會場 : 臺北和平籃球館(台北市大安區敦南街76巷28號)
八、 報名期間 : 即日起至4月28日(日)止,若報名額滿將提前停止接受報名
九、 報名費用(物資包) : 200元 / 每位3-6歲參加幼童
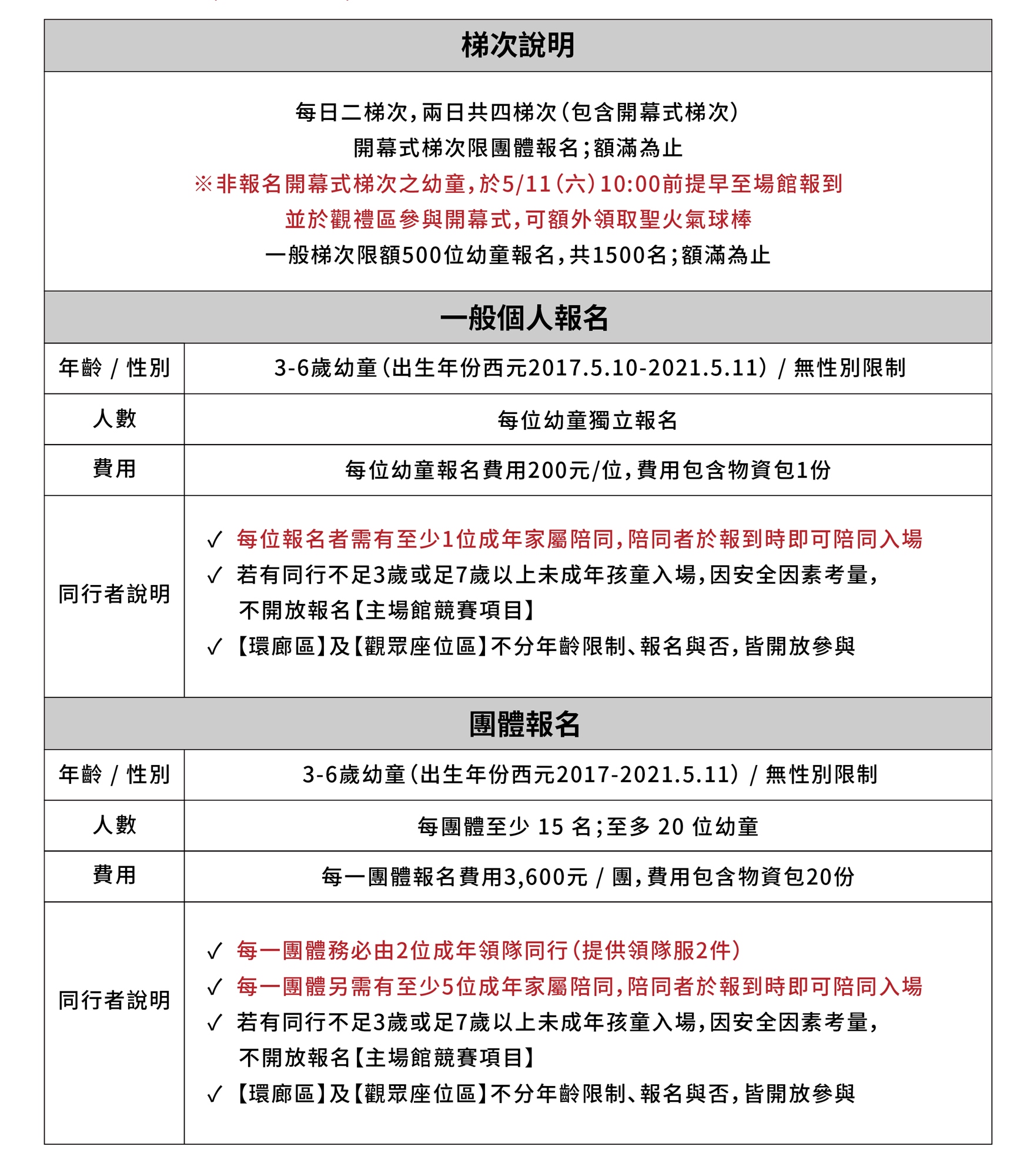
十、 報名規範 :
1.依報名人數分為:一般個人報名及團體報名(每一團體以15-20人為計)
2.依梯次時段分為(詳請見 梯次說明):5月11日上午開幕式梯次、5月11日下午第二梯次、
5月12日上午第三梯次、5月12日下午第四梯次
3.參加對象:3-6 歲幼童 、 家長親友及幼兒園人員
4.主場館競賽項目:羽球 / 體操 / 跆拳道 / 田徑 / 迷你足球
🔺5月11日下午第二梯次無足球項目
🔺報名時須選擇一項作為報名參與,活動當日將依據報名之順位,以報名優先之項目為主
優先安排並將視其他報名各項目之人數,機動調整進行開放參與。
5.同行規範:家長須簽立參與活動之同意書,每位報名者依報名簡章第十二條說明皆須有
規定之成年者(監護人)陪同。
6.現場管制範圍 :
🔺【主場館競賽項目】可參與者 : 完成報名之幼童(依據報名通知之項目參與)
🔺【主場館競賽項目】可入場者 : 報名之同行者(僅能陪同、不開放參與)
🔺【環廊區】及【觀眾座位區】 : 開放予參與幼童、同行者以及一般民眾皆可
十一、 報名梯次說明 :🔺本次活動除【主場館競賽項目】需具備報名資格,其他區域包含
【環廊區】及【觀眾座位區】皆開放一般民眾入場入場

十二、 時程規劃 :🔺【主場館競賽項目】依第十一項第四條說明,須以報名時選擇之項目參與

十三、 報名方式 :
1.本活動以網路報名:可選擇個人報名或團體報名(15位3-6歲幼童含以上即可以團體報名)
2.報名時請評估幼童年齡、選擇報名梯次以及評估陪同參與人員
3.報名日截止前得更換人名與活動衣尺寸等資料,請電聯活動小組
02-8768-1866#570王先生,請注意報名日截止後即無法變更任何資料
十四、 報名禮贈品說明:
1.凡報名之幼童,於報到時即可領取報到禮;內容物包含:
🔵 2024年中華奧會第2屆小小英雄運動會 紀念衣

🔵 2024年中華奧會第2屆小小英雄運動會 專屬選手證(含紀念證件帶)
2.配戴選手證之3-6歲幼童可參與報名之【主場館競賽項目】項目,完成運動參與,
即可獲得英雄物資包,內容物包含:
🔵 2024年中華奧會第2屆小小英雄運動會 紀念束口袋
🔵 2024年中華奧會第2屆小小英雄運動會 紀念獎牌
3.配戴選手證之3-6歲幼童以及同行證之孩童完成【環廊區】項目中中華奧會展區+
打卡拍照任務+2項【環廊區】項目即可獲得闖關禮,內容物包含:
🔵 2024年中華奧會第2屆小小英雄運動會 紀念貼紙
🔵 2024年中華奧會第2屆小小英雄運動會 紀念徽章
4.未報名之民眾(不限年齡),完成【環廊區】項目中中華奧會展區+打卡拍照任務+
2項【環廊區】項目即可獲得
🔵 2024年中華奧會第2屆小小英雄運動會 紀念貼紙
5.配戴選手證之3-6歲幼童,完成報名之【主場館競賽項目】項目及【環廊區】
全項目參與,即可參加加碼抽獎活動,抽獎禮項目以報名網頁公告為主
十五、 報名注意事項:
1.手續不全、報名費繳交不足者,均以未完成報名手續處理
2.退件所衍生之費用將由報名者自行負擔,請自行至報名系統上查詢繳款狀況
3.本活動場地位於室內,若下雨則照常舉行
十六、 報名規範:
1.主辦單位、協辦單位、贊助單位有權自由使用本次活動中所拍攝之照片與錄影影片
(包含後製、合成)並於任何場所展出刊登,報名者(家長)報名繳費即表示同意其肖像權
供上述單位可用於其他活動相關之宣傳刊登,且照片與錄影影片版權歸主辦單位所有,
報名者(家長)事後不得追究肖像權;報名者(家長)不得將本次活動主辦單位拍攝之照片
與錄影影片(包含後製、合成)使用於商業行為上
2.主辦單位、協辦單位、贊助單位已購買公共意外責任險,如於活動中發生意外事故,
將由保險公司進行後續處理,本身有疾病者請評估是否參加,若發生事故參加者
不得向其他參加活動人員、主辦單位、場地單位、指導單位或相關人員追究責任
3.參與活動時,報名者(家長)若未依主辦單位規定及現場工作人員指示,因而導致
意外受傷、財物損失或死亡者,皆不得向主辦單位、協辦單位、執行單位、指導單位,
場地單位要求任何形式之賠償
4.報名並完成繳費後即同意本報名規範,如不同意,請勿報名
十七、 退費說明:🔺請報名前知悉並同意本項目條款再進行報名🔺
1.於活動報名截止日2024/04/28 23:59:59前可申請退費,
報名截止期限之後恕無法申請退費
2.申請退費者請至活動主辦服務信箱(tpenockidsgames@gmail.com)登記,
來信內容請註明報名者訂單編號、姓名、身份證字號、聯絡電話,並附上須退款帳戶資料
(請提供銀行名稱、分行名稱、帳號、戶名等資料),確認報名者身份與資料相符後,
將陸續辦理退款,退費者同時失去參賽資格。 (申請退費需自行承擔匯款手續費)
3.自行轉讓名額者,如有任何意外發生參賽者應負連帶保險理賠及法律責任
4.如活動遇不可抗力之因素,如颱風、地震、水災、或因中央/地方行政單位公告無法舉辦/
建議取消「大型群聚活動」等因素,為顧及參與者的安全,大會有權以簡訊通知及官方
中華奧會粉專公告活動取消或順延;若造成活動取消,大會將於官方粉絲專頁公告且
全額退款,但不於事後寄送已製作之紀念品,敬請見諒
5.參與者於報名截止日之後申請取消報名即退費者,主辦單位得不退還報名費。但參與者
因下列事由未能參與活動者,得檢附證明文件經主辦單位認可,向主辦單位申請取消報名
及退費,主辦單位應將全額退還報名費:
🔺成年家屬陪同者兵役或點閱、教育召集
🔺配合中央/地方行政單位公告不得參與大型群聚活動者
🔺其他因不可抗力且無法歸責於報名者之重大事故,並經主辦單位審核認可。
6.若有任何報名、退費問題請電洽 02-8768-1866#570王先生,並轉接至小小英雄運動會
活動專案小組;服務時間:週一至週五10:00 - 18:00
本活動辦法若有未盡詳細事宜,主辦單位得隨時修訂並保留修改活動內容細節之權利,且不另行通知


