線下活動設計藝文

大象設計.品牌視覺設計工作坊|策略規劃 X 標誌設計 X 提案實作

2,054
27
2023.11.04 (Sat) 14:30 - 12.16 (Sat) 17:00 (GMT+8)加入行事曆
引書店

線下活動

報名完成後出示 ACCUPASS App 中的票券即可快速入場。

實際入場相關規定以活動主辦方為主。

如何取票?
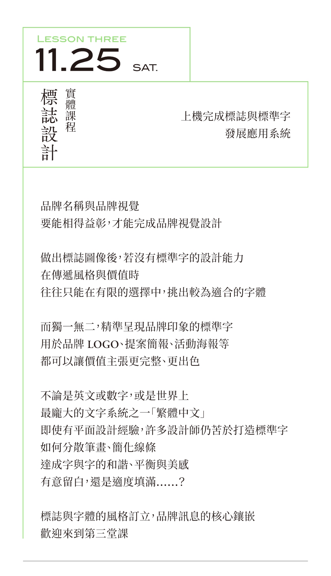
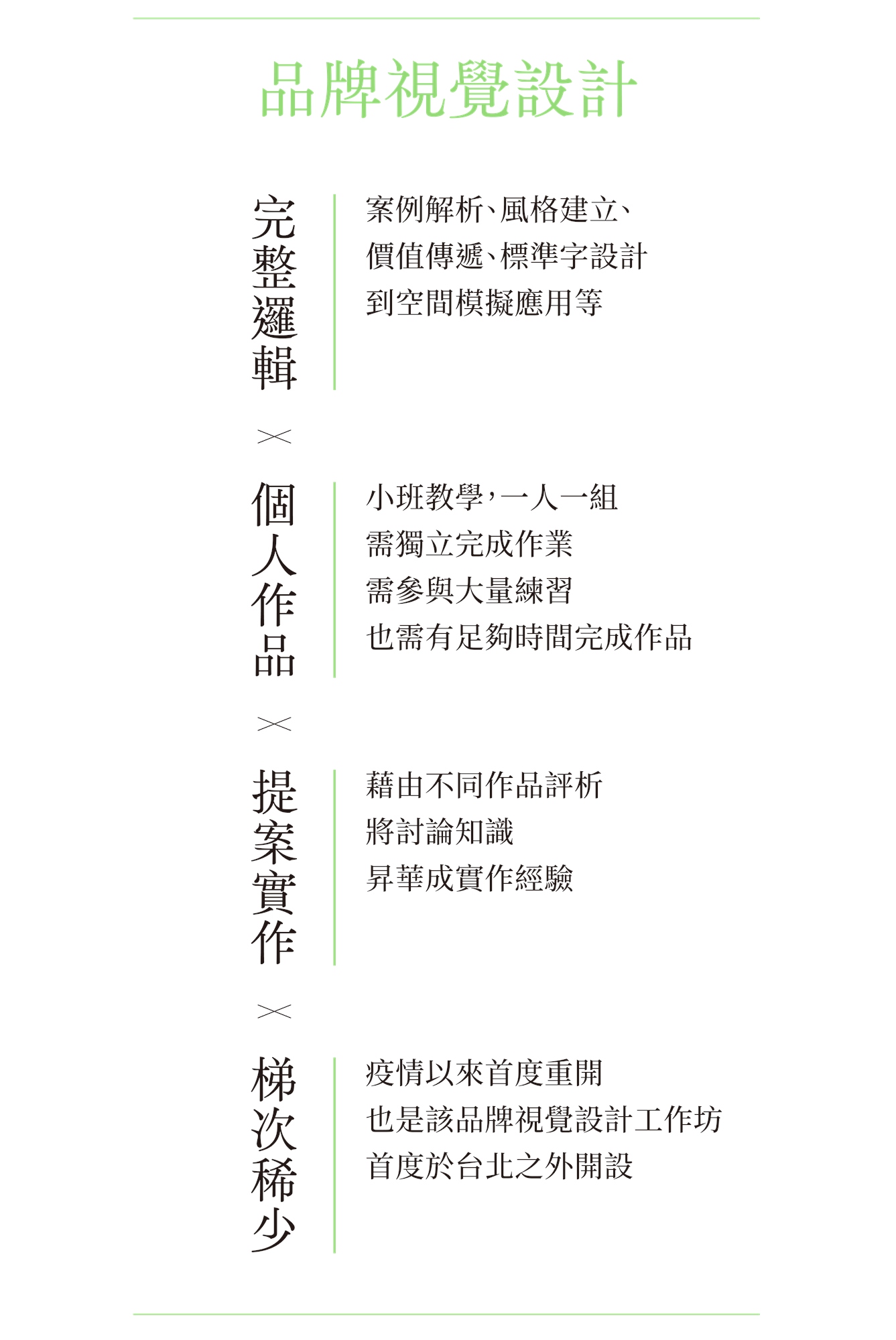
【大象設計|品牌視覺設計工作坊】2022 國慶主視覺、音樂季與設計展,業界實戰,以及帶狀工作坊的教學經驗。需要系統知識與實作學習的您,很難有更好的高壓選擇。
【大象設計|品牌視覺設計工作坊】2022 國慶主視覺、音樂季與設計展,業界實戰,以及帶狀工作坊的教學經驗。需要系統知識與實作學習的您,很難有更好的高壓選擇。

線下活動

報名完成後出示 ACCUPASS App 中的票券即可快速入場。

實際入場相關規定以活動主辦方為主。

如何取票?
活動簡介

avatar

引書店

verified

大象設計.品牌視覺設計工作坊|策略規劃 X 標誌設計 X 提案實作

2023.11.04 (Sat) 14:30 - 12.16 (Sat) 17:00 (GMT+8)

活動嘉賓

王胤卓
王胤卓
活動地圖

台灣台中市北屯區崇德路二段 301-1號

loading