
營隊A課程表
注意:課程內容會因孩子的實際情況、劇情發展走向、天氣因素進行調整變動。
營隊A故事梗概:孩子們化身領主聯盟下屬特工小隊,為組織篩選適合的小鎮成為聯盟旗下區域,一起共同發展。特工小隊的任務是前往小鎮實際考察,儘量多的收集各種資訊,討論評估優劣勢,評判該小鎮是否有資格加入領主聯盟,並形成報告回報。
營隊B課程表
注意:課程內容會因孩子的實際情況、劇情發展走向、天氣因素進行調整變動。
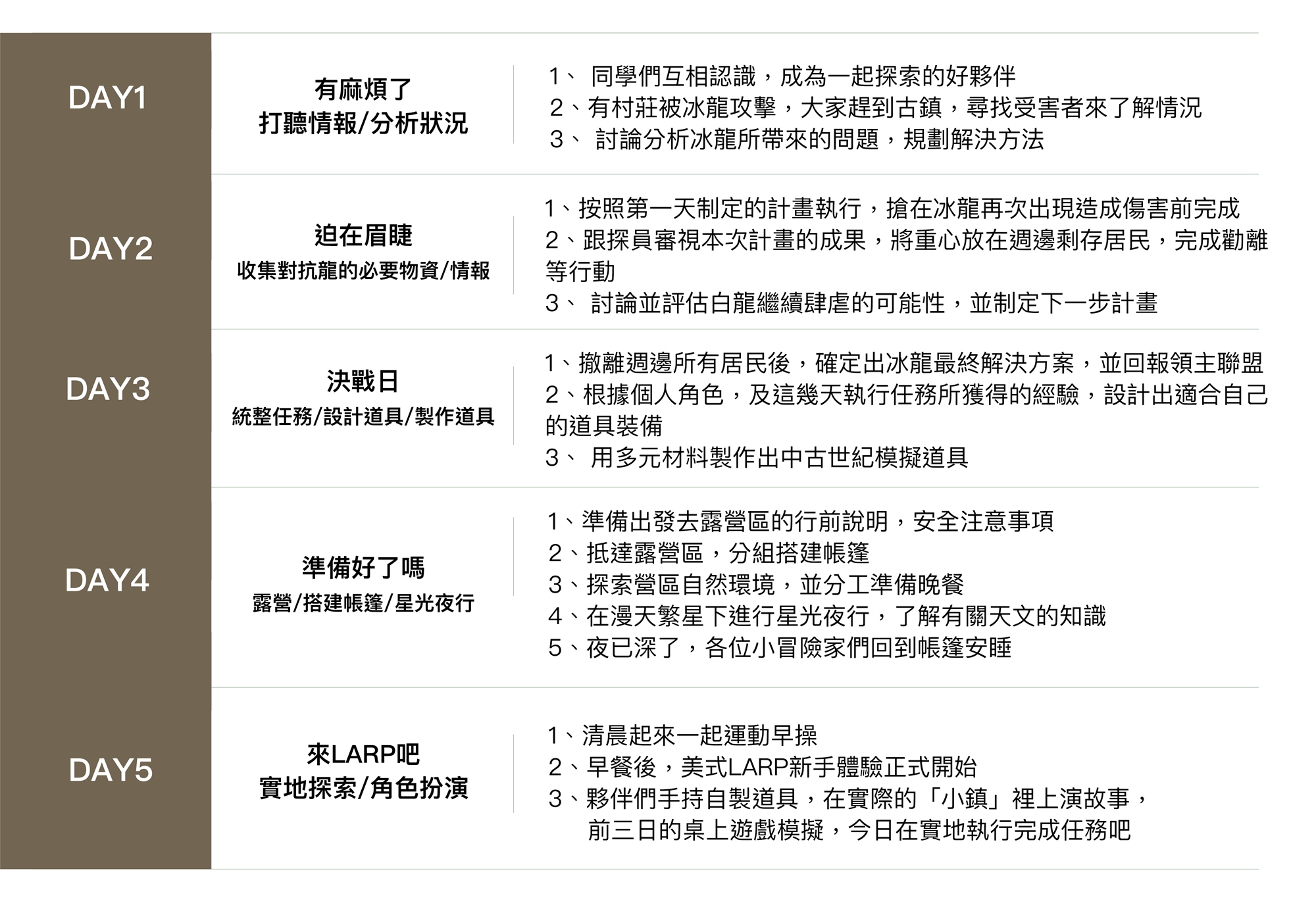
營隊B故事梗概:近期特工小隊收到新的任務,凡達林小鎮遭受冰龍威脅,他們需前往探尋狀況。特工們必須在有限的時間內,儘量多的收集資訊,判斷各項任務的緊急重要度排序,制定詳細的禦敵計畫。


營隊時間安排

營區地址

* 本次活動露營場地安排在政府所轄露營場,每一梯次露營場地以實際預定情況而決定。
活動資訊
(課程A)第一梯次:12/26-12/30五日營 9:00-16:00
(課程B)第二梯次:1/2-1/6 五日營 9:00-16:00
(課程A)第三梯次:1/16-1/20五日營 9:00-16:00
(課程A)第四梯次:1/30-2/3五日營 9:00-16:00
(課程B)第五梯次:2/6-2/10五日營 9:00-16:00
學費定價
原價:$15800/週
優惠:早鳥享95折,雙人同行享95折,連報兩梯享95折。
營隊包含
3日室內課程+2日戶外探索+1夜露營
角色道具創作材料、書籍等
戶外旅平險
專業系統課程及師資
營養午餐
報名須知
課程A/B的故事內容有連貫性,但營相對獨立,可以單獨或連續報名。
請先選擇票券類別(如:早鳥、雙人同行、連報兩梯次等),再在報名表中選擇梯次。
PolarInstitute北極研究所
Polar Institute北極研究所是一所致力於研究0-18歲成長方案的教育機構,讓孩子擁有足夠的體魄、智慧、能力面對未来!
官方網站:https://www.dna2.tw
粉絲專頁:www.facebook.com./dna2.tw
聯絡電話:02-2777-4000 | LINE ID:@dnaedu


