課程介紹
PPT動畫轉場這麼多種讓你看得霧煞煞嗎?想讓簡報看起來更生動但用了一堆動畫反而讓觀眾眼花撩亂嗎?圖表資訊這麼多,不知道如何呈現圖表嗎?
受簡報困擾的朋友,不用擔心!【那些讓簡報生動的秘密】開課啦~這堂課將和你分享如何正確地使用簡報動畫轉場,幫助觀眾有效吸收資訊的同時,也讓你的簡報輕鬆抓住觀眾眼球,在課程中將會透過課程學習、課後實作、實作優化的系統性學習方式,讓學員能夠扎實學習。
課程時間
- 2022/04/24(日)19:00~22:00
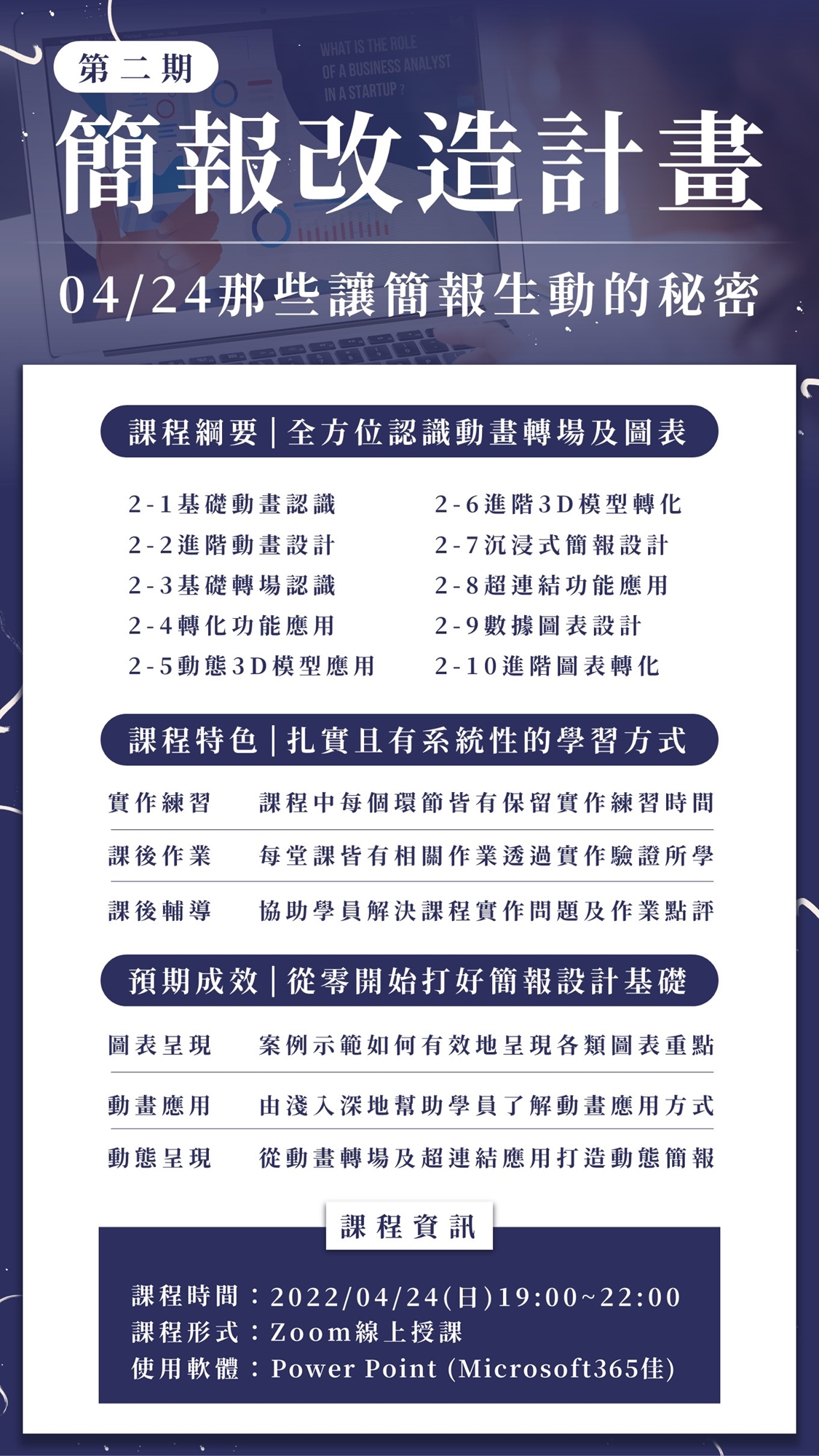
課程綱要
2-1基礎動畫認識
2-2進階動畫設計
2-3基礎轉場認識
2-4轉化功能應用
2-5動態3D模型應用
2-6進階3D模型轉化
2-7沉浸式簡報設計
2-8超連結功能應用
2-9數據圖表設計
2-10進階圖表轉化

課程五大亮點
1.實作式教學設計
在課程設計中每個環節皆有安排實作練習,幫助同學認識所有PPT中功能的應用及紮實的瞭解簡報設計邏輯,讓學員不再是在倉促的課程學會幾招帶走,而是瞭解設計手法背後邏輯,同時為自己打下簡報設計的扎實基礎。
2.課後作業練習
大多簡報課程礙於時間緣故,在實作上很難完成較完整的作品,只是聽話照做的跟著步驟學習,很快就會忘記,甚至也很難將這些所學靈魂運用在自己真正在做簡報時的情境。
簡報改造計畫的三堂課程中,將會提供三堂課程的回家作業練習,讓同學完成完整作品外,同時保留自由設計的空間,讓同學能根據自己的職場應用情境做出作品,讓你的所學真正幫助到工作!
3.課後輔導回饋
在每堂課程結束後兩週將會額外開設免費的課後輔導班,針對學員作品提供優化建議,因為能夠做出作品還不夠,成品出來之後還要知道自己如何更好,才能使自己進步神速!
同時課後輔導班也會解決協助同學在自主練習作業中遇到的問題,確保學員在自己實作後能夠確實將學習內容吸收。
4.課程影片、簡報免費送
課程影片可到2022/12/31前無限回放,不用怕跟不上課程學習節奏,同時填寫回饋問卷還可領取三十多種素材網站應用彙整禮包、該堂課程簡報。
5.Line社群免費問
課程結束後會創辦一個Line社群,讓學員能夠相互交流簡報所學,同時回覆學員簡報設計相關疑問,真正幫助學員日常做簡報的困難!
-
簡報改造計畫第二期 - 完整學習方案


「簡報改造計畫」是一個為期兩個月的簡報設計課程,一共有三堂三小時課程+三堂課後輔導,讓學員的簡報學習有系統性的成長,扎實的學習一項技能。
相較於單堂課程,簡報改造計畫的兩大亮點:
1.千元作業獎學金(單堂課程方案沒有)
為鼓勵同學能夠認真投入參與,只要在課程期間完成三堂課程作業及心得分享,在專案結束後再回饋1,000元獎學金(現金)給同學。
在繳交作業中優異的作品再另贈1,000元獎學金(現金),只要認真學習,免費學習甚至邊學簡報邊賺錢不再是夢想🤣
2.萬元簡報模板競賽(單堂課程方案沒有)
在第三堂的課程-【打造專屬風格簡報模板】的回家作業為設計出一份自己的簡報模板,作為自己在整個簡報學習課程中的總結作品。
好看的設計不能只有自己覺得好看,為了讓同學的作品能夠透過市場檢驗,所以將會於課程結束後舉辦總獎金萬元的簡報模板競賽(第一名5,000元、第二名3,000元、第三名2,000元),讓同學能透過彼此作品相互學習外,也更能瞭解自己作品的市場接受程度。
欲報名【簡報改造計畫-第2期】完整方案請至:簡報改造計畫-第二期



