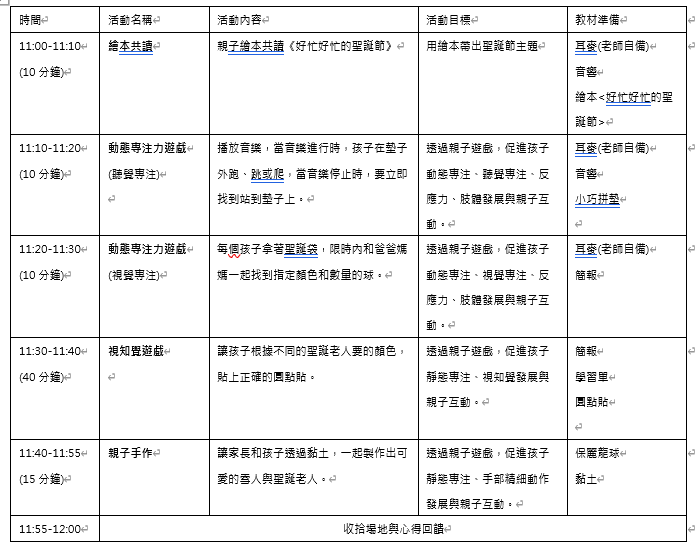
幼兒親子專注力遊戲 × 好忙好忙的聖誕節
課程目標:
★藉由繪本遊戲融合不同的專注力與感覺統合元素,讓孩童在遊戲中 練習專注。
家長也能從中學習用遊戲的方式刺激孩子的認知學習與口語能力。
★在遊戲中融入五感體驗、肢體動作、手部操作、人際互動與認知學習等內容,
一起陪孩子創造好玩的親子遊戲時光。

吳姿盈 兒童職能治療師
◆ 多年臨床執業經驗的兒童職能治療師
◆ 許多機構、學校或社區合作的專業課程講師
◆ 通過IAIM認證合格的國際嬰幼兒按摩講師
◆ 受過IKYA培訓合格的兒童瑜珈講師
台元科技園區旁、同心樓
幼兒親子專注力遊戲 × 好忙好忙的聖誕節
課程目標:
★藉由繪本遊戲融合不同的專注力與感覺統合元素,讓孩童在遊戲中 練習專注。
家長也能從中學習用遊戲的方式刺激孩子的認知學習與口語能力。
★在遊戲中融入五感體驗、肢體動作、手部操作、人際互動與認知學習等內容,
一起陪孩子創造好玩的親子遊戲時光。

吳姿盈 兒童職能治療師
◆ 多年臨床執業經驗的兒童職能治療師
◆ 許多機構、學校或社區合作的專業課程講師
◆ 通過IAIM認證合格的國際嬰幼兒按摩講師
◆ 受過IKYA培訓合格的兒童瑜珈講師

台灣新竹縣竹北市中山路220號
