課程內容
淺談人類飛行的歷史與飛行原理,進而製作DIY學具,透過實際觀察與操作,了解飛行所需要的條件.
什麼是STEM·X?
X可以代表是歷史,人文,藝術,地理與哲學等人文素養,在STEMx教育的跨領域整合下,將更擴大學習的創新,創意,價值與涵養.
STEM·X 親子共學宗旨:
此次親子共學微課程目的所有親子能在 90 分鐘內經由生動有趣的表達方式傳達科 學原理在互動式教學中,觸發自.動.好「自發」、「互動」、「共好」核心素養,達到 跨領域的素養教育,激發學童探究學習興趣及啟發跨領域的思考能力,以及具備一 位 STEM‧X 科學大玩家所需要的四個基本要素:觀察、假設、實驗、結論。
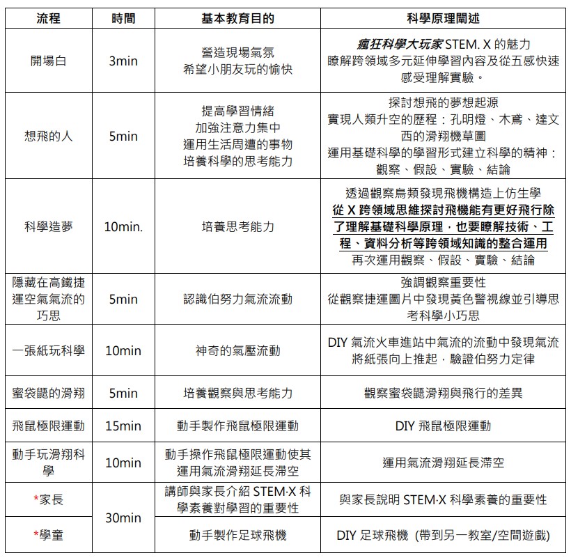
體驗課程活動流程
課程資訊
◆ 課程時間: 1/9 (六)10:00-11:30
◆ 適合對象: 國小階段親子共學/親子一組二人
◆ 課程費用:200元
◆ 上課地點:華梵推廣新北板橋中心





