線下活動運動

【大浪人計劃】連續三年開講,衝浪界最佳滿盛講座

2,314
21
2020.12.12 (Sat) 14:00 - 2021.01.24 (Sun) 17:00 (GMT+8)加入行事曆

線下活動

報名完成後出示 ACCUPASS App 中的票券即可快速入場。

實際入場相關規定以活動主辦方為主。

如何取票?
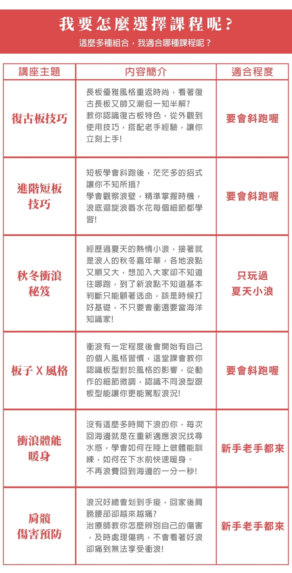
運動傷害x衝浪技術x經驗分享|完整知識不遺漏!
運動傷害x衝浪技術x經驗分享|完整知識不遺漏!

線下活動

報名完成後出示 ACCUPASS App 中的票券即可快速入場。

實際入場相關規定以活動主辦方為主。

如何取票?
活動簡介

avatar

力康運動醫學機構

verified

【大浪人計劃】連續三年開講,衝浪界最佳滿盛講座

2020.12.12 (Sat) 14:00 - 2021.01.24 (Sun) 17:00 (GMT+8)

活動嘉賓

楊承翰
楊承翰
韓宗霖
韓宗霖
曾思棋 小八
曾思棋 小八
活動地圖

台灣台北市內湖路一段358號2樓

loading