課程名稱:開公司不求人-公司設立 X 記帳節稅 一點通
課程時間:3/13(星期五)16:00-18:00
課程地點:台北市大安區忠孝東路四段221號12樓 (捷運忠孝敦化站2號出口)
課程費用:網路報名NT$700/人,現場報名NT$1,000/人
主辦單位:台灣夯創業
協辦單位:科智聯合會計師事務所、CLBC、吐納商業評論 Tuna Business Review
備註說明:
本課程採每季循環開課2~3次,如因個人因素造成當次時間不克無法參加,可另行以電話0980-061-393或Email通知本單位並確認下次補課時間,或將票券轉讓予他人並來信通知(hitostartup.tw@gmail.com),本單位恕不退費。
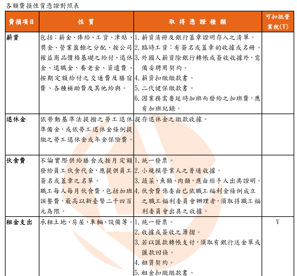
🔥活動亮點:凡報名本堂課程可享公司登記+記帳服務優惠方案,另外再送您完整的**費用憑證可抵扣稅務參照表**,讓您合法抵稅節稅一目瞭然,報銷抵扣單據不再卡卡!

【課程摘要】
初次自行創業的您該選擇何種組織型態設立登記?行號?有限公司?還是股份有限公司?究竟何種方式對自己最有利?綜所稅、營業稅與營所稅又該如何申報? 與境外公司有所往來時(如:Google、Facebook)被課稅時又該怎麼辦?
本次講座特別邀請到科智聯合會計師事務所會計師,透過其豐富的實務經驗,您將可從財稅的觀點瞭解到創業初期的組織運作與營運流程,以及正確的財稅管理觀念,幫助您有效且合法的達到節稅的目的!想有效節稅或近期正想創業朋友千萬不要錯過!
1.甚麼樣的組織型態最適合我?我該登記行號?有限公司?還是股份有限公司?
2.如何設立投保單位?負責人勞健保該怎麼保才最划算?
3.工商憑證、購票證與發票該如何申請?
4.營業稅與營所稅該如何申報與扣抵?我可以選擇哪些節稅方式?
5.你被國稅局盯上了—被要求補稅查稅時的因應措施
※特別加碼篇
與境外公司交易節稅實務—向Google、Facebook下廣告該有的因應措施
報稅季專題—負責人要申報薪資嗎?綜合所得稅該怎麼報最划算?
【講師簡介】
科智聯合會計師事務所 所長 林秀真會計師
現職
經濟部中小企業處榮譽 會計師
台北市商業處電話諮詢中心輪職 會計師
財政部台北國稅局服務中心輪職 會計師
新北市政府經濟發展局輪職 會計師
會計師全國聯合會企業暨無形資產評價委員會 委員
國立臺北大學會計學系碩士在職專班系友會 理事
專業資歷
高等考試會計師及格
中華民國無形資產暨企業評價協會 企業評價師
資信聯合會計師事務所執業 會計師
資誠聯合會計師事務所 經理
安永聯合會計師事務所 經理
勤業眾信聯合會計師事務所 資深高查員
--------------------------------------------------
科智聯合會計師事務所 楊慧敏會計師

【關於台灣夯創業】
本團隊曾主導並協助客戶產品榮獲資訊月百大產品創新獎、新創事業獎、婦女創業菁英賽、雲端創新應用服務競賽、新興產業加速育成計畫育成先鋒獎、經理人月刊百大經理人,通過計畫項目囊括文化部、台北市地方型研發補助、行政院國發基金天使計畫、臺北市產業發展獎勵補貼、勞動部、經濟部SBIR/SIIR、台北市產發局合作計畫等計畫。自2016年起累積獲補助金額已超過NT$2,500萬以上,輔導領域包含研發、文創、大型專案等,為您從創業草創期、擴張期到成長期提供完整的政府補助申請輔導,直至獲得補助後亦提供後續服務到計畫結束,讓您無後顧之憂。
我們的服務
1.創業課程暨新創活動統籌主辦:我們舉辦各種實用的創業工具型課程,包含:創業資金籌措、公司品牌經營與行銷規劃、公司登記與節稅規劃、商標申請與專利佈局以及網路與社群行銷工具應用(如FB / LINE@ / 影音媒體)等領域,以及創業家經驗分享、人脈交流沙龍等活動。更多課程活動資訊
2. 新創及中小企業政府補助、創業補助申請:包含SBIR、SIIR、台北市政府創業獎勵補助、行政院國發基金-創業天使計畫、科技部創新創業激勵計畫、創新科技應用與服務計畫等。
3.新創及中小企業融資申請:包含各類政策性貸款 如:青年創業及啟動金貸款(青創貸款)、創業鳳凰、台北市創業補助貸款等。
4.其他創業配套措施育成輔導:除了資金籌措與專業課程輔導以外,我們透過異業策略結盟的方式,提供新創及中小企業在「整合行銷與品牌經營」、「公司設立與節稅規劃」、「商標申請與專利佈局」、「官網架設與系統平台建置」等。
策略合作夥伴:CLBC、1111創業加盟網、TI台灣孵化器、福爾摩沙雲創基地、科智聯合會計師事務所、律聯國際智慧財產權事務所、凱斯整合行銷有限公司、銘傳大學創新育成中心





