線下活動學習

Excel互動式人資數據分析與視覺化設計(確定開班)

406
5
2019.12.14 (Sat) 09:30 - 16:30 (GMT+8)加入行事曆

臺南文化創意產業園區4樓金龍展演廳

線下活動

報名完成後出示 ACCUPASS App 中的票券即可快速入場。

實際入場相關規定以活動主辦方為主。

如何取票?
學員回饋: A學員:我覺得這門課真的是很值得去上的課程,不只人資,對會計及一般業助也都很有幫忙。 B學員:Excel課程的行銷可以針對與學校學生的配合或公司想精進內部Excel能力的部分進行開課。 C學員:幫我的Excel老師-何東旭老師推薦這門很讚的課程,難得老師為了南部廣大的好學學員們,特別專呈下南部自辦課程,就是希望能將如何活用Excel數據及圖表做一個結合,讓未來在工作上的運用能展現令人崇拜、佩服的Excel功力。
學員回饋: A學員:我覺得這門課真的是很值得去上的課程,不只人資,對會計及一般業助也都很有幫忙。 B學員:Excel課程的行銷可以針對與學校學生的配合或公司想精進內部Excel能力的部分進行開課。 C學員:幫我的Excel老師-何東旭老師推薦這門很讚的課程,難得老師為了南部廣大的好學學員們,特別專呈下南部自辦課程,就是希望能將如何活用Excel數據及圖表做一個結合,讓未來在工作上的運用能展現令人崇拜、佩服的Excel功力。

線下活動

報名完成後出示 ACCUPASS App 中的票券即可快速入場。

實際入場相關規定以活動主辦方為主。

如何取票?
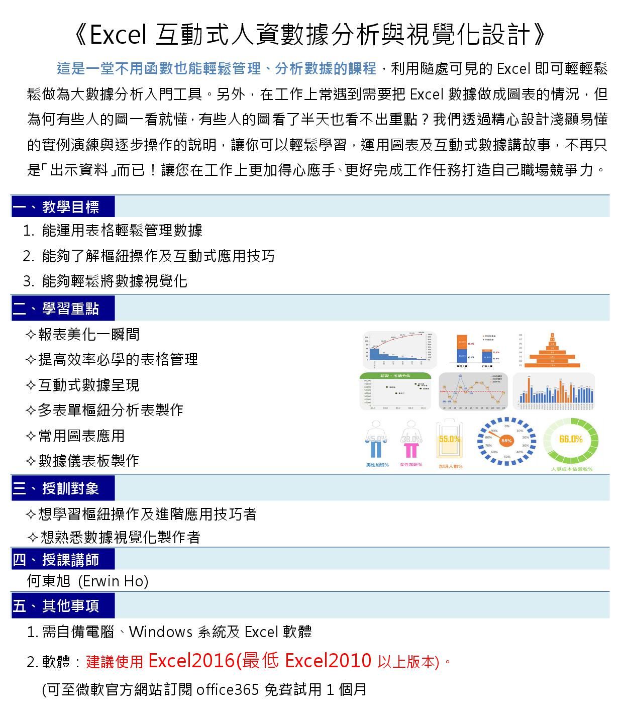
活動簡介

avatar

只要學習

verified

Excel互動式人資數據分析與視覺化設計(確定開班)

2019.12.14 (Sat) 09:30 - 16:30 (GMT+8)

活動嘉賓

Erwin Ho
Erwin Ho
活動地圖

台灣台南市東區北門路二段16號

loading