*請注意,因活動須保險,若為一人購買多張票券者,請根據參與人資訊填寫身分證與生日欄位。
⊿ 2019 南國漫讀節 之 藍皮火車|列車上的書店 ⊿
一天只有一班,一部穿過山、翻越海,帶你閱讀屏東平原,打開五感體驗的列車!
在大武山橫亙、巴士海峽與太平洋圍繞、落山風的吹拂下,屏東平原擁有豐富的自然元素而組成優渥環境,讓多元族群能夠生活在這片土地上,也令多元文化得以遍地開花。2019年,首屆南國漫讀節——列車上的書店,五班通往山海的列車,將乘載閱讀知識的能量,在「咣當咣當」的車廂中,與您一同捧起書本,觀賞山巒層疊的在地歷史、凝望海浪滔滔的遼闊世界、聆聽風中呢喃的多元之聲,透過閱讀,走進南國的人文與山海。
「當你翻開手中書本,就像搭上一班閱讀列車,開往未知的旅途。」如讀一本書,如搭一班車,如聽一人與您娓娓道來他的故事,從屏東枋寮出發,五班帶隊來賓將帶領您,一同前往台東金崙海岸,2019,請和我們一起,乘著藍皮火車,在路上。
≡|藍皮火車 小檔案|≡
普快3671,為台鐵舊式無空調客車,是台灣現存最有古味的日常車班。這班普快車原本一天兩趟,往返於枋寮與台東之間,2011年後改為一天一往返。上午10時40分從枋寮出發,行經加祿、內獅、枋山、大武、古莊、瀧溪、金崙、太麻里、知本、康樂,最後到達台東。下午4時10分從台東返回。
在南方,當詩的乘客:許含光 X 馬翊航
以「孤獨感」為題,邀請今年甫剛發行詩文作品《齒與骨》&《細軟》的詩人許含光和馬翊航帶領大家搭上南方詩車⋯⋯。我們每一個人,終其一生,可能會經歷無數個隧道,不管是孤獨地闖過一道道黑暗關卡,抑或有人與你齊肩,攜手踏行,忽明忽暗,隧道終有走完的一刻,而記憶則會永存。
記憶裏可能:「收集了我靈魂所有最好的東西、降臨在我身上的時光,還有曾經不匱乏過後的證據。」但「想來沒有人是喜歡打包的。那種疲勞不止是肉體,也來自選擇,丟棄,與必須出發的指令。」所有帶著冥想與夢幻,哀傷或曲折的文字裏,迎向乾淨明亮、柔軟卻堅毅的那一面,是他們的齒與骨,也是他們正在旅途中收拾的細軟,11/9(六)孤獨而透明的靈魂,願與你分享。
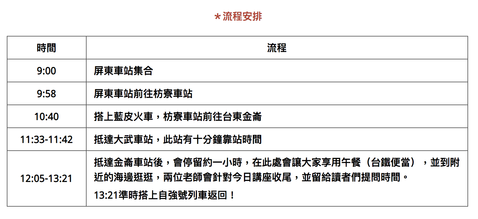
|時間:11/9(六)9:00-15:20
|地點:
9:00屏東車站集合 —— 10:40屏東枋寮藍皮出發 —— 12:05抵達台東金崙
12:05-13:21 台東金崙停留 —— 15:02 抵達屏東車站,旅行圓滿結束!
|與談:許含光 X 馬翊航
|票價收費:500元/人(含台鐵來回車票、午餐、導覽費、導覽器材租借)
*為統一購票,敬請大家見諒所有人不分年齡與其他因素均為500元。
*大家可於現場拿到票券後自行到台鐵窗口更換票券。
許含光 LUMI
1993年出生於台北,父親是詩人許悔之。在成長過程中,除了受到家庭環境的文學薰陶,也一直對音樂特別感興趣。從小學習小提琴、鋼琴,在高中時期參加音創社開始接觸吉他,並與三五好友組樂團、玩音樂,為他日後的音樂創作之路奠定基礎。於成功高中畢業時所創作畢業歌曲「迷路的詩」,在校園造成一陣傳唱熱潮,也帶動了各校各自創作畢業歌曲的風氣。
2012年起,曾參與多部微電影與廣告配樂的工作,並於2013年開始在河岸留言、Legacy Mini、海邊的卡夫卡等地舉辦小型演唱。除此之外,他也開始發表文字作品,陸續於聯合報副刊、中國時報人間詩選發表個人詩作,並多次獲邀於詩歌節、朗讀節及書展等活動跨界演出。
許含光的音樂風格是難以界定的,聽者不難直覺抓出其英倫搖滾的復古肌理,卻又有民謠的柔美,清新而抑鬱,悲泣得如此溫潤。更貼切的形容,他以文字的終點作為音樂的起點,如詩的歌詞精緻但不耽溺,旋律中不可言的符號在他的唱腔下是如寓言般的口吻,溫柔且鋒芒,透明且閃亮。他獨特的風格或許就像公路旅行中隨性放入音響的卡帶,讓聽者情緒如同沿路風景,狂歡得有些孱弱,迷濛卻得以飽滿。
2017年3月起,許含光 Lumi 開始在全台20家咖啡店舉辦「借一杯咖啡的時間」mini tour,在年底發表由他個人包辦詞曲編曲及製作的首張全創作專輯《曖曖 A Portrait of My Milky Way》。2018年3⽉舉辦⾸場售票⾳樂會,他獨特的⾳樂姿態,引起華語樂壇許多媒體及⾳樂⼈的關注。2018年6月,許含光參與了由騰訊視頻推出的音樂類節目《明日之子》第二季,拓展了許含光在中國大陸的知名度,微博紛絲人數更多達32萬多人。期間累積更多的能量,成為飽滿日後創作的養分。2019年,許含光正式加入好多音樂,以自身對世界獨到觀察及細膩文字,推出全創作數位單曲『25』,以及文字作品『齒與骨』。
馬翊航
臺東卑南族人,1982年生。池上成長,父親來自Kasavakan建和部落。臺灣大學臺灣文學研究所博士,現任《幼獅文藝》主編,國立臺北藝術大學兼任助理教授,合著有《終戰那一天:臺灣戰爭世代的故事》、《百年降生:1900-2000台灣文學故事》。著有個人詩集《細軟》(2019年10月出版)。




