⊿ 2019 南國漫讀節 之 藍皮火車|列車上的書店 ⊿
一天只有一班,一部穿過山、翻越海,帶你閱讀屏東平原,打開五感體驗的列車!
在大武山橫亙、巴士海峽與太平洋圍繞、落山風的吹拂下,屏東平原擁有豐富的自然元素而組成優渥環境,讓多元族群能夠生活在這片土地上,也令多元文化得以遍地開花。2019年,首屆南國漫讀節——列車上的書店,五班通往山海的列車,將乘載閱讀知識的能量,在「咣當咣當」的車廂中,與您一同捧起書本,觀賞山巒層疊的在地歷史、凝望海浪滔滔的遼闊世界、聆聽風中呢喃的多元之聲,透過閱讀,走進南國的人文與山海。
「當你翻開手中書本,就像搭上一班閱讀列車,開往未知的旅途。」如讀一本書,如搭一班車,如聽一人與您娓娓道來他的故事,從屏東枋寮出發,五班帶隊來賓將帶領您,一同前往台東金崙海岸,2019,請和我們一起,乘著藍皮火車,在路上。
≡|藍皮火車 小檔案|≡
普快3671,為台鐵舊式無空調客車,是台灣現存最有古味的日常車班。這班普快車原本一天兩趟,往返於枋寮與台東之間,2011年後改為一天一往返。上午10時40分從枋寮出發,行經加祿、內獅、枋山、大武、古莊、瀧溪、金崙、太麻里、知本、康樂,最後到達台東。下午4時10分從台東返回。
藍皮火車|鐵道過山林,創作繫歷史——巴代 X 古庭維
卑南族文學家 巴代,長年進行原住民族的歷史書寫,自詡為部落文史的工作者。以深刻有力的歷史書寫將島嶼角落故事不斷重新翻土,虛實交錯的小說情境回應祖靈的召喚,也續寫部落過往遺事。透過山林海岸的描繪,將土地之景帶至讀者眼前,讀來仿佛置身其中。而現任《鐵道情報》雜誌總編輯、舊打狗驛故事館館長 古庭維,多年致力於舊鐵道與古道踏查研究,透過嚴謹紀錄,將鐵道多年歷史縮影躍然紙上,傳遞予所有為之著迷的讀者們。
藍皮火車開幕場,邀請兩位與鐵道、山林緊緊牽繫的創作者、歷史紀錄者,來和我們聊聊屏東線與南迴線鐵道歷史、沿途風景,以及那些藏於自然之中,神秘的部落故事⋯⋯。
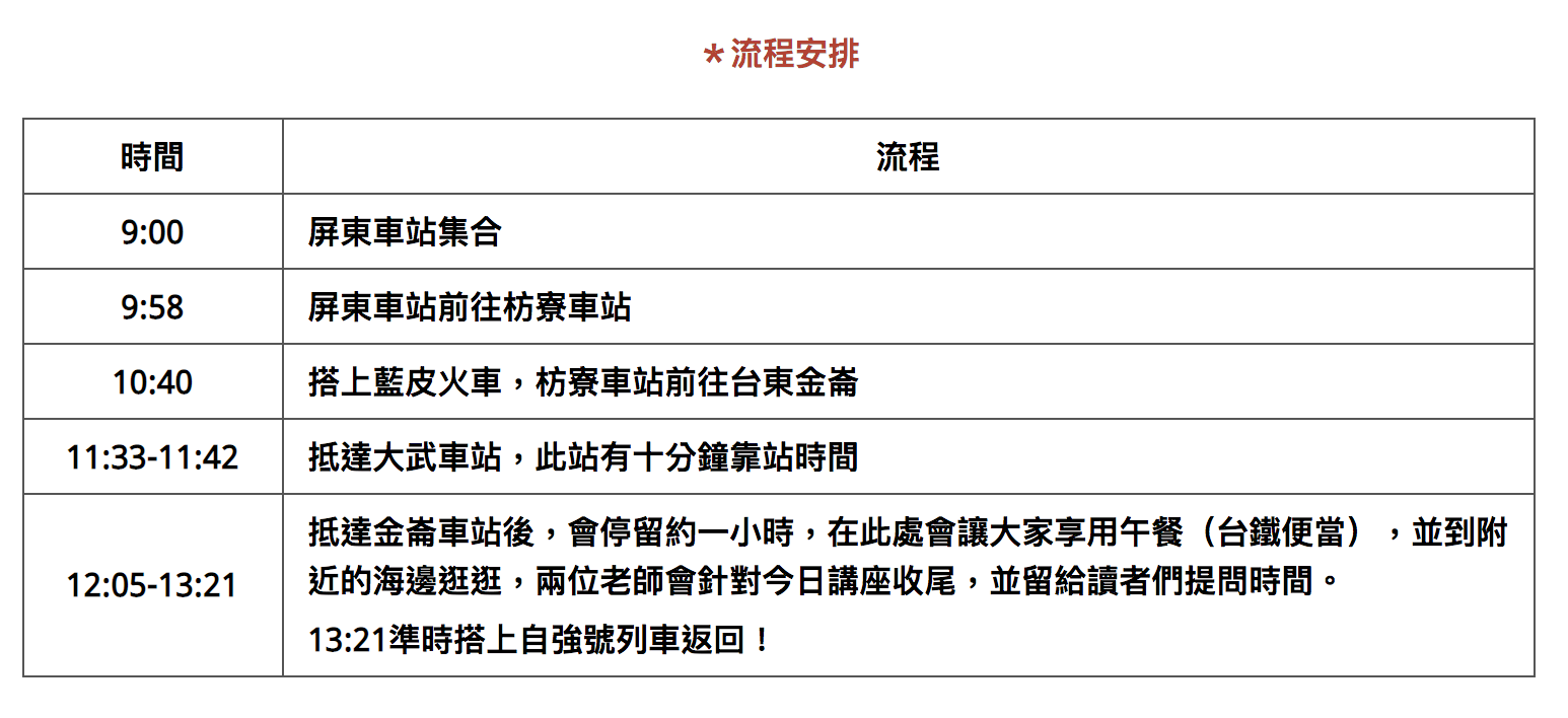
|時間:11/8(五)9:00-15:20
|地點:
9:00屏東車站集合 —— 10:40屏東枋寮藍皮出發 —— 12:05抵達台東金崙
12:05-13:21 台東金崙停留 —— 15:02 抵達屏東車站,旅行圓滿結束!
|與談:巴代 X 古庭維
|票價收費:500元/人(含台鐵來回車票、午餐、導覽費、導覽器材租借)
*為統一購票,敬請大家見諒所有人不分年齡與其他因素均為500元。
*大家可於現場拿到票券後自行到台鐵窗口更換票券。




