關於課程
攝製一部影片不一定要偉大但敘事一定要純熟,因為是否偉大見仁見智但敘事不純熟觀眾一定有感覺,如果你的影片讓觀眾看不懂,三秒就走神,那就失去用影像講故事的意義。這門課程就是讓你可以用影像講好一個故事的開始。
導演是劇組的大腦,一部影片的思維與想法從這裡開始,導演組其他成員將這思維傳達到各組他們是傳導神經。大腦發想明確,傳導神經順暢,影片拍攝就會有次序進行,反之就將混亂成一團。這個課程幫你整合想做導演的你的大腦,建構可能是導演組成員的你的傳導神經,讓做為導演組一員的你思維清楚傳達正確,純熟影片於焉產生。
—————————吳溎七導演
課程目標
了解影像製作的基本行政流程,有次序的將手中的故事影像化。
跟各組工作人員的溝通具體化且有美學邏輯。
成為具有同理心與包容度的影像工作者。
讓有志影像創作的人,快樂優游於創作的大海不會溺水。
適合對象
- 電影影迷|對影像製作實務有強烈的好奇心
- 社會人士|想投資自己探索第二人生的可能
- 新世代影像創客|熱衷影像創作希望讓自己與團隊的工作更順暢
- 影視相關本科生|不確定自己要不要往這條神秘崎嶇的道路繼續前進
課程時間
2019年10月17日起至12月19日止,每周四晚間七點至九點半,共計10堂課
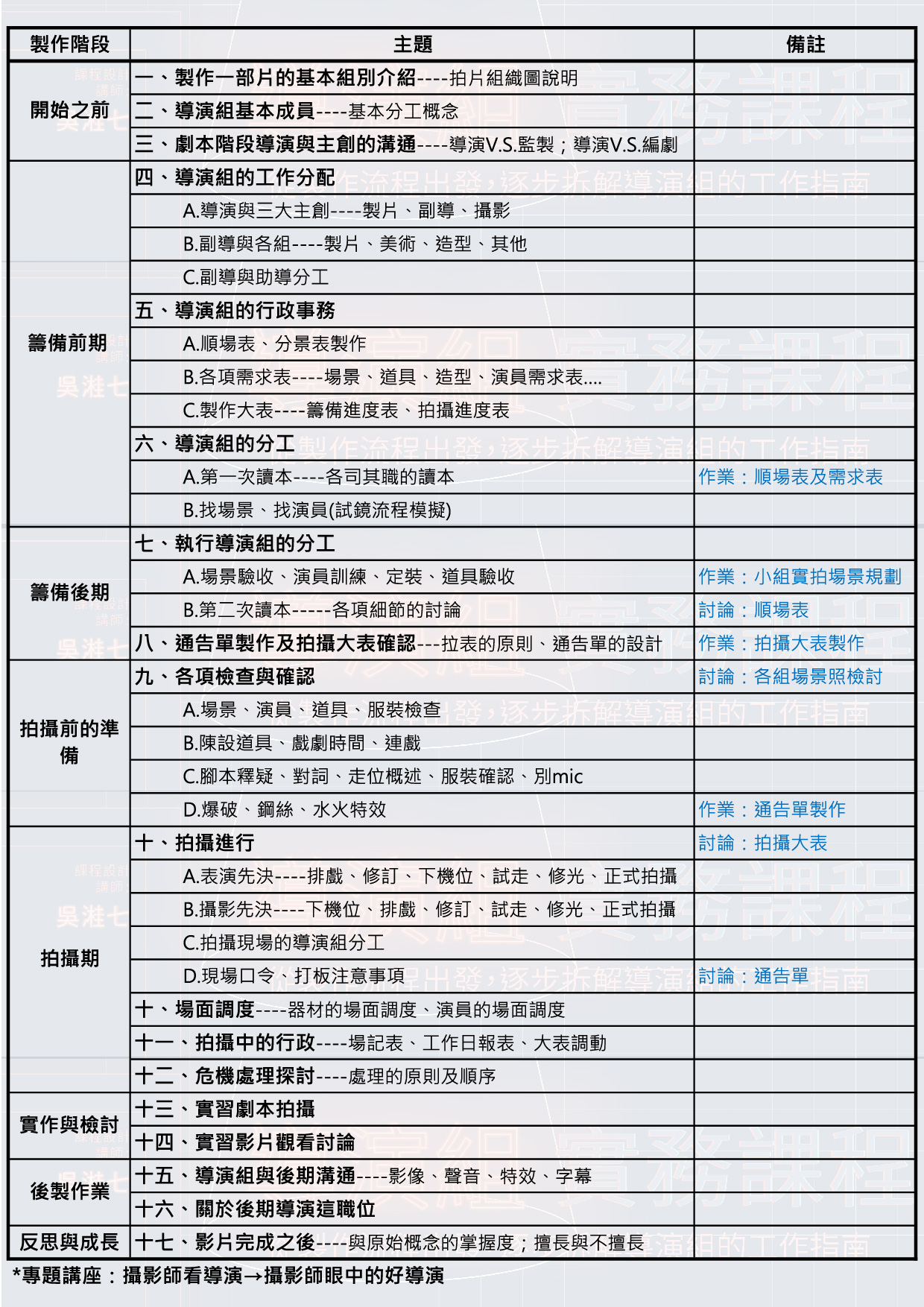
課程大綱
費用相關
定價:新臺幣9,000元整(費用包含師資、教材、設備等)
優惠方案
舊生—凡曾報名中影培育中心任一課程均可享 [舊生優惠價] $7,900元
團報—2人以上(含) 一起報名,可享 [團報優惠價] $7,900元
學生—凡在學學生報名,可享 [學生優惠價] $8,500元
課程設計/授課講師│吳溎七 (吳介民)
講師簡歷
國立臺灣藝術大學電影系畢業。現為「文明館電影有限公司」負責人。
從事影像工作 20 多年,實務經驗豐富。曾與張作驥、周美玲、林靖傑、許肇任、沈可尚、王道南等多位導演合作,另外也身兼監製、製片、編劇及戲劇教師等多重角色。
副導演作品—電影《山的那一邊》、《愛琳娜》、《瑪德二號》《當愛來的時候》、《聽說》、《戰鼓》、《自由門神》
公共電視人生劇展《載我回甲仙》、《湊陣》
電視劇《星星知我心2007》、大愛劇場《金海青空》、《情比姐妹深》
偶像劇《音為愛上你》、《珍愛黑白配》、《敲敲愛上你》
導演作品—
紀錄片:流離島影系列《基隆嶼的青春紀事》入圍第38屆金馬獎最佳紀錄片
公共電視人生劇展《阿爸的靈魂之旅》、《瘋狂馬克思》
電影策劃作品—
金馬《10+10》系列短片:張作驥〈1949 穿過黑暗的火花〉、古裝劇《花漾》、賀歲片《人生按個讚》
製片作品—《茱麗葉》
好評課程 學員暖心推薦!
謝謝吳溎七老師和助教這十週的導演組課程,很棒的課程內容,籌備、拍攝、執行、後期溝通都有了。上了之後更覺得它的珍貴,希望老師能再開後續的進階課程就更完整了。
謝謝老師,直到最後一堂課,都在幫我們建立信心和很務實的解決我們的問題。非常非常棒的課程!再次感謝!
—————————導演組實務 張同學
想了解更多,請洽中影培育中心
官網:http://filmacademy-cmpc.strikingly.com/
FB:https://www.facebook.com/CMPCFA/
TEL:02-2882-9010 分機 501 或 608
E-mail:fa.cmpc@gmail.com
注意事項
- 本課程有最低開班人數限制,最晚將於開課前一週寄發開課通知,學員可保留名額順延至其他梯次或選擇退費。
- 請留意各課程日期,主辦單位將另行以e-mail寄發開課通知,請自行前往上課地點報到。
- 如遇天災等不可抗力因素,導致政府宣佈停止上班上課時,主辦單位將依政府公告辦理停課,課程將順延一週或擇期補課。
- 主辦單位保留課程師資、內容、時段等相關彈性調整及變更的權利。




