六日 兩天 親子黑客松
週六課程
週日 上台比賽( Pitch)
費用含 : 材料費/設備租用費/住宿/餐點費用
主辦單位;iMaker 愛創科技有限公司
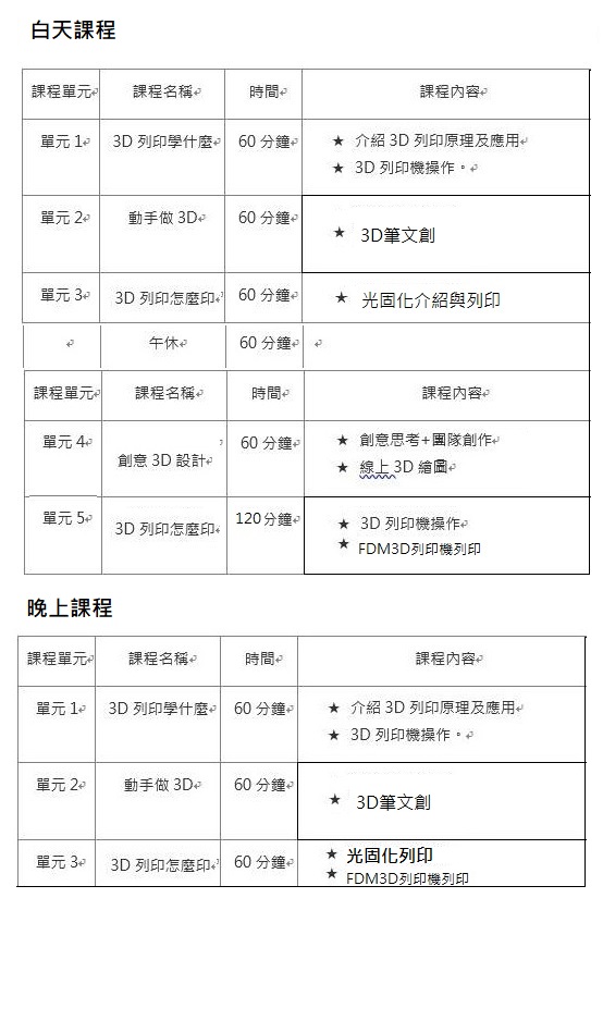
課程內容
設計思考/物聯網/3D列印/3D列印筆/光固化3D列印/雷雕 (實作)

位置:宜蘭力麗威斯汀度假酒店
宜蘭力麗威斯汀度假酒店
六日 兩天 親子黑客松
週六課程
週日 上台比賽( Pitch)
費用含 : 材料費/設備租用費/住宿/餐點費用
主辦單位;iMaker 愛創科技有限公司
課程內容
設計思考/物聯網/3D列印/3D列印筆/光固化3D列印/雷雕 (實作)

位置:宜蘭力麗威斯汀度假酒店


台灣宜蘭永同路三段268號, 員山鄉
