勞保年金的好你知道嗎? 兼論事故思考分析心智圖
一開始是因為我在FB上寫了這篇文章 http://bit.ly/2J1sJmf 。
我很痛心也很心疼,莉惠是我過去在保險公司的同事,一聽到她腦中風無法工作就已經跟同事先說過後續該如何處理,然而結果常常跟我們想的是不一樣的。如果再重來一次,會在什麼時間點採取什麼樣的方法,這就是這次課程的重點。
好好地在公司工作突然發生的腦中風、腦膜瘤或者某一天開始會走路跌倒、手腳沒力逐漸體況變差的肌萎縮性側索硬化症(俗稱漸凍人),不論是誰發生這種事情都會手忙腳亂不知所措。
勞工保險自98年1月1日開始實施年金制,很多勞工都知道選擇老年年金應該會比一次請領老年給付來的好,但是如果是發生疾病或意外失能反而不知道該如何選擇年金或一次給付了。因此藉由三個案例來分析發生事故後的選擇,更把思考方式擴大到勞動基準法、國民年金、就業保險、勞保的裁減續保等。
課程對象
1. 只要有在上班的朋友就是需要。
2. 想要做好客戶服務的保險業的夥伴們。
課程大綱
課程中透過四個案例及勞保年金比較表來解說
1. 主管腦中風無法從事工作。何時申請勞保失能? 何時離職? 公司有團險能帶走嗎?

2. 員工漸凍人逐漸無法工作。手腳沒力連拿滑鼠都有困難,年僅43歲、勞保年資21.5年,離職後要加入勞保該用什麼方式? 合法投保之後又能夠投保多久? 要選擇哪一種給付呢? .......

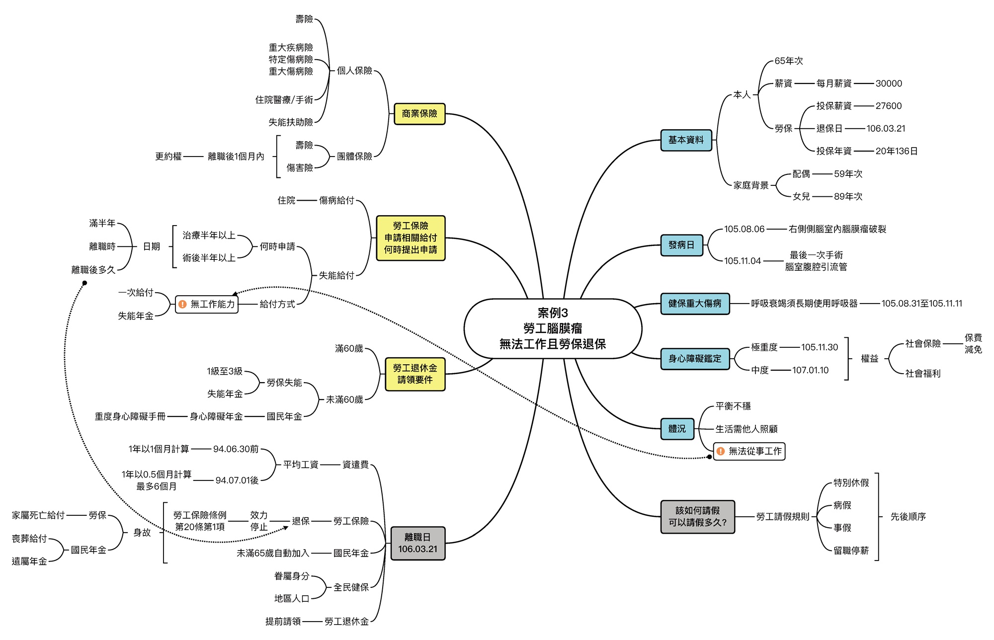
3. 勞工腦膜瘤無法工作且勞保退保。生病無法工作一段時間後離開公司,還可以申請勞保嗎? 需要先再加入勞保嗎? 有配偶及未滿20歲的女兒這樣要選擇一次給付還是失能年金? 還有其他還可以申請給付的嗎?

4. 勞保先領一次失能給付,再領失能年金要如何扣減? 已及何時就不會再扣減? 遇到老年年金與失能年金又該如何選擇?
5. 勞保年金比較表

主講人
鄭正一
學歷 國立高雄第一科技大學風險管理與保險研究所
經歷
中國人壽團險部、保誠人壽團險部、南山人壽
著作
勞保實務教戰100% 永然文化 五版
桌遊
「你的權利 ‧ 我來守護」車險桌遊 http://bit.ly/2F1xxrB
社群
FB粉絲專頁【鄭正一 最佳方案的提供者】 https://goo.gl/9Pkt5N
FB社團【鄭正一 問題與思考】 https://goo.gl/U9rDSl
部落格【最佳方案的提供者】 www.bestmethod.com.tw
Youtube頻道【 一哥開講,權力在握】https://goo.gl/SIsyAV
授課經驗
經歷
中國人壽團險部、保誠人壽團險部、南山人壽
政府機關
財政部南區國稅局、台南市教育局、保險事業發展中心 CFP 講師、台北中正紀念堂終身學習講師
金融保險業
彰化銀行、匯豐銀行、台灣企銀、台新金控、華南金控、元大寶來證券、群益金鼎證券、永豐金證券
國泰人壽、富邦人壽、新光人壽、三商美邦人壽、南山人壽、安聯人壽、全球人壽、台灣人壽、中國人壽、友邦人壽、元大人壽、遠雄人壽、安達人壽、保誠人壽、宏泰人壽、保德信人壽、台銀人壽、勝保經、錠嵂保經、永達保經、磊山保經、各保經公司等
其他產業
聯合報、住華科技、華東科技、各職業工會、台灣基督教長老教會、輝瑞大藥廠、羅氏大藥廠等
研討會
乳癌醫學研討會、高雄市牙醫師公會
聯絡方式
bms.method@gmail.com
Q&A
Q : 上過失能扶助險有必要參加這種勞保年金課程嗎?
A : 失能扶助險算是在商業保險中最基礎的保險失能概念,還有更多的勞工保險、國民年金甚至是勞動基準法都是值得花時間去深入探討,這些事情不會只發生過一次,一旦發生該從何著手,在哪一個時間? 哪一種方式? 都會有不同的影響,當然要來學習。
Q : 我不是從事保險業的,有需要了解【勞保年金】及事故思考分析心智圖嗎?
A : 雖說有很多保險業的同仁都很專業,但是、如果、萬一沒有遇到很專業的保險業同仁,靠自己來努力也是一定很重要的事情。
Q : 還有其他場次嗎?
A : 目前共有5個場次
台北 108.07.11 (四) 13:30~16:30 報名 http://bit.ly/2DwYrEr
桃園 108.07.10 (三) 13:30~16:30 報名 http://bit.ly/2DArBCI
台中 108.06.27 (四) 13:30~16:30 報名 http://bit.ly/2J1wXdw
台南 108.07.16 (二) 13:30~16:30 報名 http://bit.ly/2vnhNYa
高雄 108.06.26 (三) 13:30~16:30 報名 http://bit.ly/2J1xJHq
備註
1.本課程完成報名後,如需取消報名可經由活動通直接辦理。取消報名說明。
2.課程費用一律開立發票,發票委由盈科泛利股份有限公司代為開立。發票於上課後一個月內發送電子發票至購票者Email信箱。
3.報名後若因無法上課只能辦理退費或轉讓他人上課,並需於當次上課前8天提出,同時亦需經主辦單位同意後始可辦理。
4.當日無法上課,係屬於學員個人因素,事後亦不得申請延後日期或退費。




