桃園市政府青年事務局寒假課程,歡迎15-35歲青年參加。
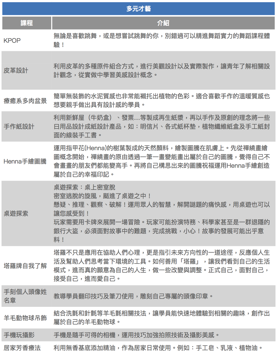
■ 多元才藝:提供青年學業、工作之外的休閒活動,培養興趣、開創斜槓可能 。
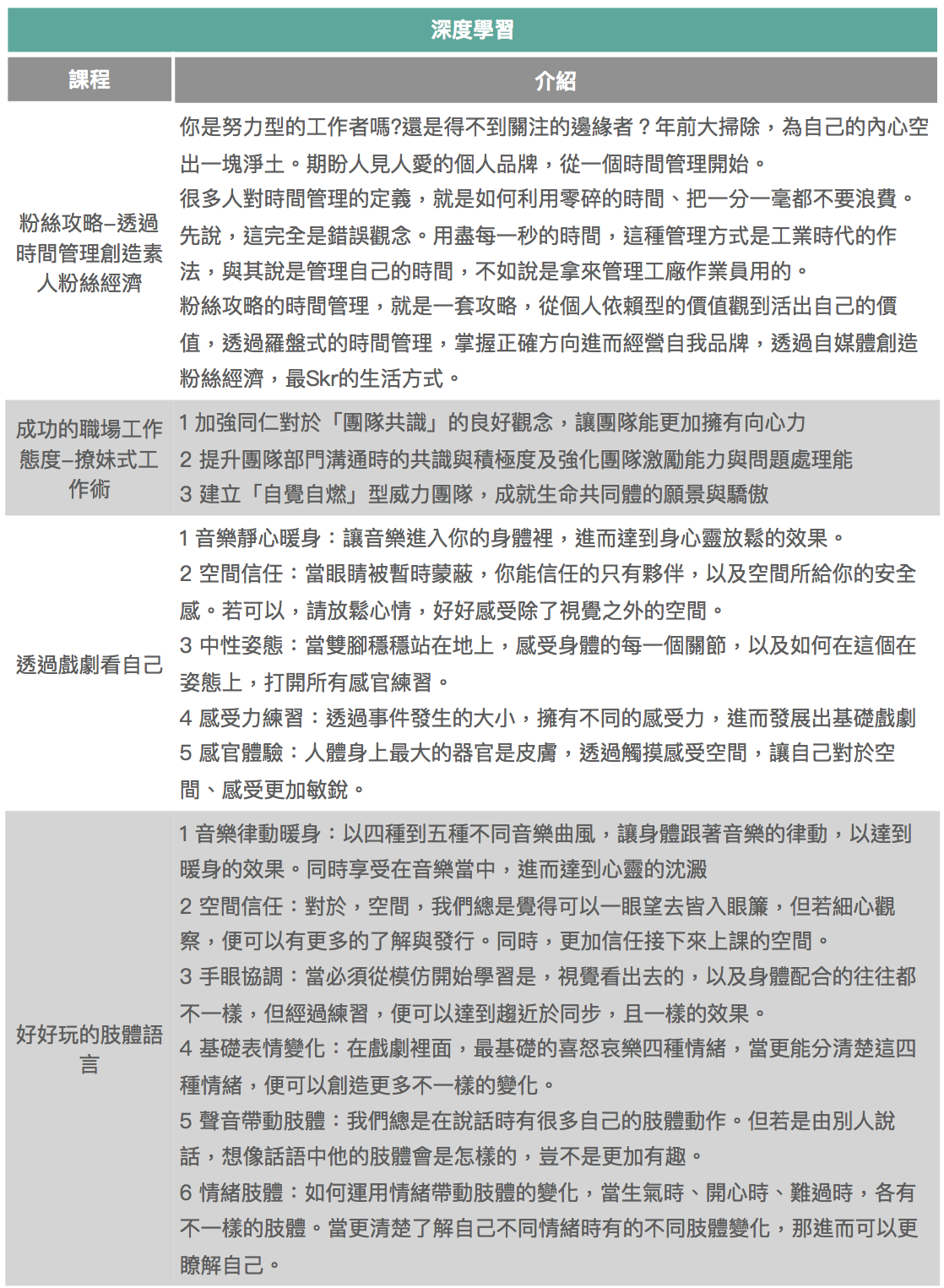
■ 深度學習:自我探索與成長課程。
上課地點:桃園市政府青年局2F( 桃園市中壢區環北路390號)



課程表


課程介紹


注意事項
★同類型課程一人以報名一堂為限(如多肉植物、皮革設計、芳香精油)。
★ 若報名後因故無法參加,請於三天前取消,若無故未到達2次,主辦單位將取消當期您報名的其他課程。
★活動前30分鐘開放Accupass預約報名者入場,未開放現場報名。
( 為確保您的座位席次,請務必在活動前抵達活動會場,完成報到手續。)
★ 活動會場禁帶外食,請吃飽再來~
★ 如遇天災或不可抗力之因素,主辦單位將依桃園市政府發佈之命令,決定是否取消講座,並儘速於臉書:「桃園市政府青年事務局」公告。
★ 主辦單位保有更動節目之權利,所有講座時間及內容將依現場實際狀況而訂。
★ 聯絡電話:03-422-5205 分機 7012-7014 (桃園市政府青年局專案辦公室)
★ 課程候補表單:https://goo.gl/forms/7kDVT09K45Y01dpH2
課程相關提醒
★手作紙設計課程須自備抹布
★手刻個人頭像姓名章課程需於上課前三天提供個人照片一張(請將照片寄至fd.kris.cheng@gmail.com)
★療癒系多肉盆栽課程需自備鋒利的美工刀及切割墊














