獎金、分紅與股票方案在整體薪酬中扮演重要的策略性地位,是驅動組織,引領團隊與激勵個人的重要獎酬工具。
在人力資源管理中是個神祕區塊,非C&B業務負責人難有探索的機會。
本課程藉由架構性介紹與實務案例說明及演練,與有興趣的HR夥伴們一同探索這神秘區塊。
【課程目標】
1.認識變動薪資在整體薪酬中的策略性地位
2.學習變動薪資方案的設計原則
3.學習現金獎金與股票方案的種類及方案的設計
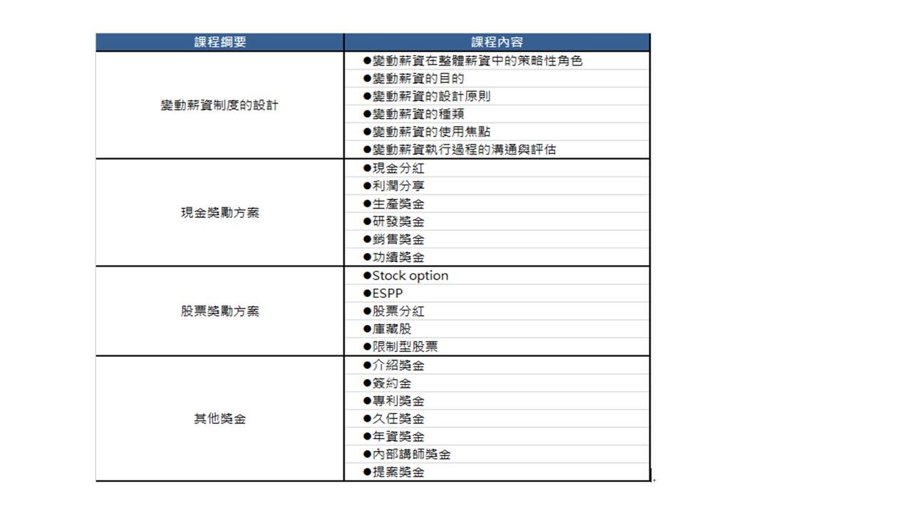
【課程綱要】

【課程對象】
人力資源部門主管、人力資源部門薪酬專員、對薪酬管理有興趣者
【課程地點】
新竹縣竹北市復興二路195號
【授課講師】
林鈺欽
經歷
聯發科技(合肥)/(武漢)人力資源總監
聯發科技總部薪資福利部經理/人力資源夥伴經理
和艦科技訓練發展部經理/ 人力資源部經理
聯電人力資源經理
德州儀器薪資福利經理
藍天電腦高級管理師/主任
【授課特色】
著重對學員的引導與互動;配合課程單元分享實務經驗與案例;藉由演練強化學習效果
薪資管理系列課程:
揭開薪資四分位表的神秘面紗-從職位評價談薪資結構設計及應用(新竹:8/16)
核薪全攻略-十大步驟掌握核薪要領(新竹:8/23)
探索薪酬管理的神秘區塊-獎金、分紅與股票方案實務介紹(新竹:9/12)
掌握數字背後的奧秘 -薪資調查與調薪作業(新竹:9/19)
業務人員獎金設計實務(新竹:10/12)




