定向越野(Orienteering)
起源於北歐。
是一種需要使用定向地圖
及各種導航技術的運動。
結合體力及智力的森林定向越野活動
首次在『南天母森林小鎮』開趴!!
每年新北桐花祭皆吸引大批人潮,
今年除了桐花彩繪、客家美食外,
趕緊手滑報名『森林定向越野尋寶趴』!!

『森林定向越野尋寶趴』是邀請
中華民國定向越野協會教練
協助精心策畫
融合森林小鎮的生態及地景
在五月雪紛飛的季節
來場與眾不同的尋寶體驗

集思行旅文創為一社會企業
希望透過『南天母森林小鎮』
商品及服務的銷售盈餘提撥
執行社會公益計畫
森林定向越野尋寶趴~公益雙響炮
邀請您一起共襄盛舉!!

森林定向越野尋寶趴活動內容

森林定向越野尋寶趴各項贈品

報名即享六大好禮<<<<現場兌換<<<<好玩好吃好好拿
立馬報名人人有獎幸運抽<<<<試手氣好彩頭<<<<大獎得主就是你喔!!

活動流程及各梯次報到時間

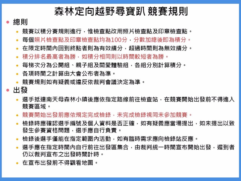
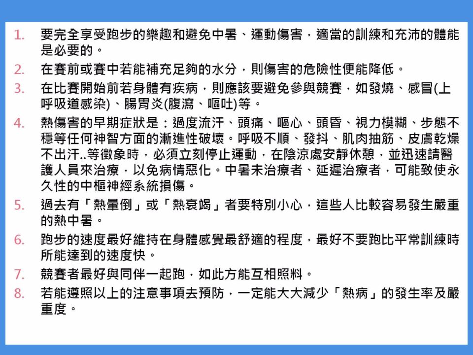
賽事規則


報名注意事項

交通資訊






