線下活動戶外體驗

新北賞花農遊趣 11/4(六) 探訪鼻頭角步道行

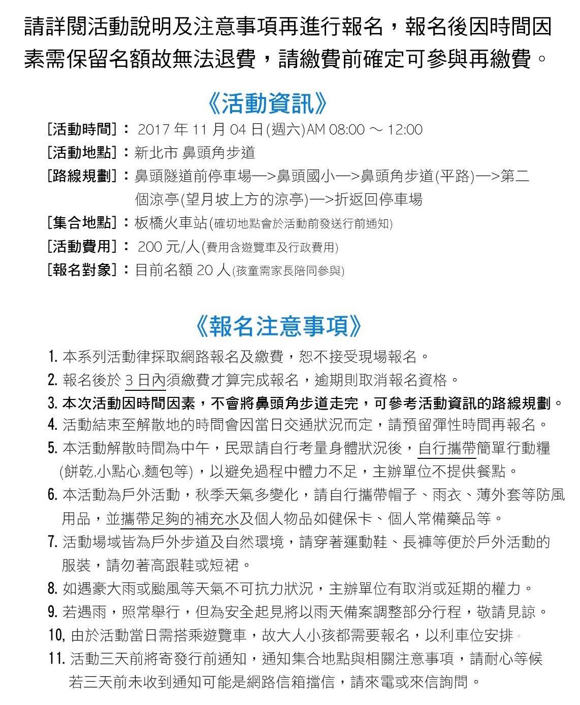
315
1
2017.11.04 (Sat) 08:00 - 12:00 (GMT+8)加入行事曆

鼻頭角後方的鼻頭角步道

線下活動

報名完成後出示 ACCUPASS App 中的票券即可快速入場。

實際入場相關規定以活動主辦方為主。

如何取票?
由新北市農業局解說志工帶領民眾探訪鼻頭角步道,探訪屬於鄰近海岸的步道上,其實有許多森林看不到的植物生態。
由新北市農業局解說志工帶領民眾探訪鼻頭角步道,探訪屬於鄰近海岸的步道上,其實有許多森林看不到的植物生態。

線下活動

報名完成後出示 ACCUPASS App 中的票券即可快速入場。

實際入場相關規定以活動主辦方為主。

如何取票?
活動簡介

avatar

臺灣藍鵲茶

verified

新北賞花農遊趣 11/4(六) 探訪鼻頭角步道行

2017.11.04 (Sat) 08:00 - 12:00 (GMT+8)

活動地圖

鼻頭角國小

loading