壹、活動概要
● 活動日期:106年1月1日(星期日)上午10:00-11:30
福容大飯店連鎖旅館事業
內政部警察署鐵路警察局、新北市政府貢寮區公所、
新北市政府警察局瑞芳分局、
行政院海岸巡防署海岸巡防總局第一三岸巡大隊、
行政院海岸巡防署海洋巡防總局第十六海巡隊、
凌群育樂有限公司、龍洞四季灣、龍洞灣海洋公園
貳、淨灘活動
ㄧ、參加辦法:
(一)採網路事先預約報名(報名者由主辦單位投保保險)。
(二)透過「活動通」報名系統,直接在網路上登錄姓名、身分證字號、出生年月日、地址、電話、e-mail、緊急連絡人等資料,
報名成功者就會收到序號,請1/1當天攜帶序號至現場報到處 核對資料。
(三)報名額數:200人。
(四)報名時間:105年12月12日上午9點開放(額滿為止)。
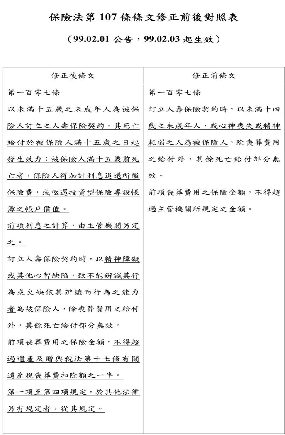
(五)凡報名淨灘者依規辦理保險,但未滿15歲者,則無法取得保險法107條規定之保障。


(六)為恪遵個人資料保護法相關要求並維護您的個人隱私,此資料係活動保險使用您的個人資料,皆以尊重您的權益為基礎,
並依規定告知取得您的個人資料,目的在於處理「淨灘活動保險業務相關作業所需,並依據個人資料保護法,
確保個人資料之蒐集、處理及利用之正確性、適當性與安全性。
二、權利與義務
(一)凡網路報名參加
(限額200名)。
(二)網路報名者必須得參加淨灘活動後,才能獲得活動贈品!
其流程如下:報到→活動儀式→淨灘活動→領取活動贈品
時間 | 項目 | 內容 |
09:30 ~ 10:00 | 召 集 令 | ■ 報到、發塑膠袋、鐵夾子 |
10:00 ~ 10:05 | 主持人開場 | ■ 介紹主題 |
10:05 ~ 10:10 | 淨話人心 | ■ 介紹貴賓、致詞 |
10:10 ~ 10:15 | 主持人串場 | ■ 介紹淨灘流程 |
10:15 ~ 10:20 | PPAP | ■ 暖身運動 |
10:20 ~ 11:30 | 驅逐出淨 | ■ 淨灘活動 |
11:30 ~ | 騎樂無比 | ■ 發放騎乘券、園遊劵 |
三、注意事項:
(一)活動報到時間106年1月1日09:30分-10:00分,請務必準時報到,如超過時間則視同棄權。
(二)報到地點:新北市貢寮區-鹽寮海濱公園(新北市貢寮區研海街45號)。
(三)園遊劵使用有效時間:106年1月1日11:30-13:30。
(四)自行車騎乘劵有效時間:106年1月1日。
(五)獲贈自行車騎乘劵,使用者須衡量自身健康情形及注意騎乘安全!
( 六 ) 自行車騎乘券配合店家:有緣人自行車行(福隆遊客中心旁)。

交通資訊
1.自行開車:
(1) 由國道3號經南港系統轉雪隧道至頭城交流道下,
(2) 由中山高暖暖、瑞芳交流道下,經62號(萬瑞快速道路)接台2線
(3) 由基隆沿台2線濱海公路至鹽寮海濱公園。
2.鹽寮海濱公園淨灘活動:
鼓勵民眾多多搭乘大眾運輸,本處規劃如下,請多加利用
(1)活動當天台灣好行-黃金福隆線從福隆遊客中心發車09:
(2)回程從瑞芳火車站區民廣場發車11:00及11:30(抵達鹽寮




